古鳌科技:前实控人被判处有期徒刑六年

发布时间:2025-12-18 21:24

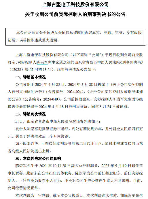
12月18日晚,古鳌科技公告,公司前控股股东、实际控制人陈崇军因操纵证券市场罪被判处有期徒刑六年,并处罚金人民币四百万。

公告显示,陈崇军因涉嫌操纵证券市场罪于2024年4月18日被刑事拘留,同年5月24日被逮捕。

古鳌科技表示,陈崇军于2021年10月28日辞去总经理职务,2023年5月19日卸任董事长职务,此后未在公司担任具体职务。陈崇军为公司前任控股股东、前任实际控制人,上述判决为股东个人行为,不会对公司生产经营产生重大不利影响。目前,公司经营情况正常。

本次判决为一审判决,尚未生效,如陈崇军在法定期限内提起上诉,最终判决及后续执行结果尚存在不确定性。

图片

截至今日收盘,古鳌科技跌0.60%,报16.70元。该股昨日录得20%涨停。

图片


来源︱第一财经
编辑︱梁景琴