《星岛》见习记者 黄宸 深圳报道
大悦城控股集团股份有限公司(证券简称:大悦城,证券代码:000031.SZ)旗下一家重要子公司,因一宗历时数年的土地出让纠纷,将地方主管部门告上法庭,涉及金额巨大。
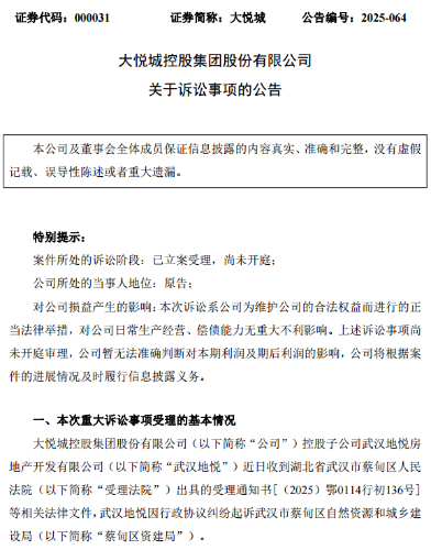
12月3日晚间,大悦城发布《关于诉讼事项的公告》(公告编号:2025-064),其控股子公司武汉地悦房地产开发有限公司(以下简称“武汉地悦”)已就行政协议纠纷,正式起诉武汉市蔡甸区自然资源和城乡建设局(以下简称“蔡甸区资建局”)。湖北省武汉市蔡甸区人民法院已受理此案【(2025)鄂0114行初136号】,目前,案件处于已立案尚未开庭阶段。
纠纷根源:土地受让后长期无法顺利开发
《星岛》梳理公告,大致看到纠纷的始末。
2019年12月31日,武汉地悦与蔡甸区资建局签署《国有建设用地使用权出让合同》,约定其受让位于蔡甸区蔡甸大街与西环路交汇处以西的P(2019)130号地块。
合同签订后,武汉地悦方面表示,已按照约定支付全部土地出让金及税费,履行了己方义务。
然而,核心矛盾在于,作为出让方的蔡甸区资建局,却未能按合同约定向武汉地悦交付符合法定条件的项目地块。
公告指出,该“项目地块持续被压占”,导致武汉地悦无法对地块进行正常开发建设。尽管武汉地悦曾多次进行催告和沟通,但问题始终未能解决。
诉讼请求:要求解约并索赔逾10亿
为维护自身权益,武汉地悦只好选择通过法律途径解决问题,提起诉讼,以解除土地出让合同、收回压占地块土地出让价款、获赔逾期交付违约金及相应损失。
公告显示,其诉讼请求主要包括以下四点:请求解除双方于2019年12月31日签署的《国有建设用地使用权出让合同》;请求判令蔡甸区资建局收回武汉地悦未能开发的地块部分,并返还相应土地出让金约3.61亿元;请求判令蔡甸区资建局赔偿以应返还土地出让金为基数计算的损失,暂计至2025年9月15日约为7.13亿元(按每日千分之一的标准计算);请求判令蔡甸区资建局赔偿武汉地悦已缴纳的税金1463.98万元和配套费738.07万元。
据以上各项金额计算,武汉地悦提出的索赔总额已超过10亿元人民币。此外,武汉地悦还请求,本案诉讼费用由被告方承担。
公司表态:属维权举措,暂难估利润影响
大悦城在公告中强调,此次诉讼是公司为维护合法权益而采取的正当法律举措。公司认为,此事对其日常生产经营及偿债能力无重大不利影响。
不过,由于案件尚未开庭审理,其最终结果存在不确定性。
大悦城表示,目前暂无法准确判断该诉讼对公司本期利润及期后利润的具体影响,承诺将根据案件进展及时履行信息披露义务。
公告同时指出,截至披露日,公司及控股子公司不存在其他应披露而未披露的重大诉讼、仲裁事项。
此次诉讼的走向,不仅关乎大悦城子公司巨额资金的回收,也为地方政府与企业在土地出让合同履约方面的权责关系提供了又一典型案例。《星岛》将持续关注案件进展。
三季报显示,2025年1-9月,大悦城营业收入206.48亿元,净利润-5.33亿元。
截至3日收盘,大悦城跌1.27%,报3.1元,总市值132.9亿元。
编辑︱梁景琴














