想要上港校?如何申请?做过攻略的家庭都知道,想上港校,大概分为四种方式,一高考统招,二是通过国际课程与考试,三是通过香港DSE考试,四就是香港留学预科(应届高中毕业或同等学历的学士,凭借高中毕业证可以申请香港留学预科课程。)小编整理了几个高校的录取标准,有准备申请港校的学生家长可以参考一下!
面向内地招生院校
15所香港高校:港中文、港城大、港大、港科大、港理工、港浸会、岭南大学、教大、树仁大学、都会大学、演艺学院、珠海学院、恒生大学、东华学院、高等教育科技学院。
各个高校录取标准参考
1、香港大学
香港大学(The University of Hong Kong),简称“港大”(HKU),是中国香港的一所综合性国际化公立研究型大学,有亚洲“常春藤”之称
香港大学本科录取成绩:
高考成绩:高于一本线130分
GCE A-level:建议最低要求A*A*AA
AP+SAT/ACT:建议5555+1450/33
雅思要求:建议最低6.5-7分,小分不能低于6分
托福要求:93+分,单项不低于23
截止日期
网上申请:2024年6月28日中午12点
面试/笔试的日期及地点
于6月下旬进行面试于网上进行。请于6月中下旬浏览网站了解详情
*注:2024学年,牙医学士仅招收香港本地学生。
2、香港中文大学
香港中文大学(The Chinese University of Hong Kong),简称中大、港中大(CUHK),是一所享誉国际的公立研究型综合大学,是香港唯一同时拥有诺贝尔奖、菲尔兹奖、图 灵奖、拉斯克奖及香农奖得主任教的大学。
香港中文大学本科录取成绩:
高考成绩要求:高于一本线130分
GCE A-level:建议最低要求A*A*AA
IB文凭:建议分数37-42分
AP+SAT/ACT:建议555+1450/33
雅思要求:建议最低6.5-7分,小分不能低于6分
托福要求:93分+,单项不低于23
3、香港科技大学
香港科技大学(The Hong Kong University of Science and Technology),简称科大、港科大(HKUST),为环太平洋大学联盟、全球大学校长论坛、东亚研究型大学协会、亚洲大学联盟、中国大学校长联谊会重要 成员,并获AACSB和EQUIS双重认证,是一所世界知名研究型大学。
香港科技大学本科录取成绩:
高考成绩要求:高于一本线110分+
SAT/ACT/AP:SAT 总分 1420 – 1490,ACT32-34,AP三门5分,必须AP+ACT/SAT
A-level:A*A*AA 到 3A*A 的成绩
国际文凭 (IB):六门IB成绩37 – 42(包括加分)
雅思要求:建议最低6.5-7分,小分不能低于6分
托福要求:93+分,单项不低于23
截止时间
2024年6月11日申请截止
4、香港理工大学
香港理工大学(The Hong Kong Polytechnic University),简称"PolyU(理大)",是一所位于中华人民共和国香港特别行政区的公立综合性研究型大学。理大工商管理学院是同时具有AACSB、EQUIS双重认证的商学院。
香港理工大学本科录取成绩:
A-level:AAAA-A*A*A*A
IB:35-41
AP+SAT/ACT:555+1360/32
雅思要求:建议最低6.5-7分,小分不能低于6分,分数肯定是考越高越好
托福要求:87分+
注:2024年度内地本科生入学计划申请截止日期为2024年6月13日。
5、香港城市大学
香港城市大学(City University of Hong Kong),简称城大(CityU),是一所公立研究型综合大学,是大学教育资助委员会资助的八所高等院校之一,为丝绸之路大学联盟、粤港澳高校联盟、粤港澳高校智慧校园联盟、京港大学联盟、中俄工科大学联盟、沪港大学联盟成员高校,商学院获AACSB和EQUIS双重认证,能源与环境学院获得英国CIWEM和IGEM工程师资格。
香港城市大学本科录取成绩:
高考成绩要求:高于一本线100分
A-level成绩要求:AAAA到A*A*AA,也有部分同学是四科或者五科A*
AP成绩要求:三门AP4分的成绩,或者用SAT/ACT的成绩
OSSD成绩要求:6门12年级U或M课程,90%的成绩
IB成绩要求:35-41分
雅思要求:建议最低6.5-7分,小分不能低于6分
托福要求:87分+
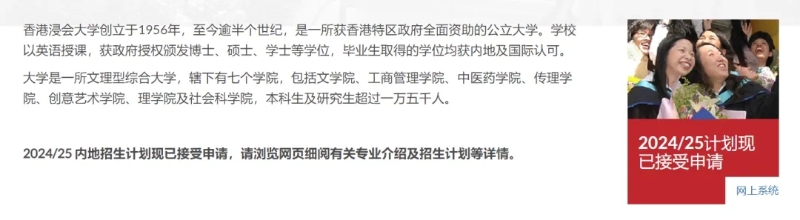
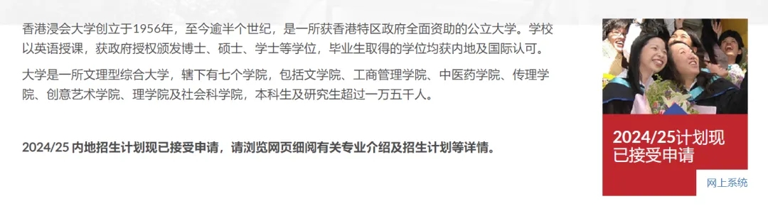
6、香港浸会大学
香港浸会大学(Hong Kong Baptist University),简称“浸大”(HKBU),创立于1956年,为香港八所重点公立大学之一,是一所立足国际的研究型博雅大学和文理型综合大学 ,以人文艺术学科见长,浸大传理学院久负盛名。
香港浸会大学本科录取成绩:
高考成绩要求:高于一本线60分+
GCE A-level:建议最低要求AAA
IB文凭:建议分数34+分
AP+SAT/ACT:建议445+1310/32
雅思要求:建议最低6.5-7分,小分不能低于6分
托福要求:80分
香港浸会大学采取独立招生,31省市区的应届高考生(包括复读生)可申请入学。
截止时间
2024年度内地本科生入学计划2024年6月12日截止报名。
7、岭南大学
岭南大学(Lingnan University),位于中国香港,简称“岭大”,诞生于1888年的广州 ,亚洲博雅大学联盟创始成员,世界博雅院校联盟成员。
岭南大学本科录取成绩:
高考成绩要求:高于一本线30分
GCE A-level:建议最低要求BBA
IB文凭:建议分数33分+
AP+SAT/ACT:建议444+1310/30
雅思要求:建议6.5-7分
托福要求:建议最低79分
时间
2024年1月28日
早轮申请截止报名
2024年1月-6月
个别课程举办早轮面试
2024年6月10日
应届内地高考生截止入学申请
2024年6月下旬
面试/个别奖学金计划举办面试
2024年6月下旬至7月上旬
公布录取名单:电邮通知,交留位费,办理签证
8、教育大学
香港教育大学(The Education University of Hong Kong),简称:EDUHK,是中国香港以师范教育为本的大学,是大学教育资助委员会资助的八所公立大学之一。
香港教育大学本科录取成绩:
高考成绩要求:高于一本线20分+
GCE A-level:建议最低要求BBA
IB文凭:建议分数33分+
AP+SAT/ACT:建议444+1310/30
雅思要求:建议6.5-7
托福要求:建议最低79分
入学要求及标准
一般入学条件:参加应届高考且成绩达到所属省市的本科第一批重点录取分数线或自主招生线。
截止时间
2024年度内地本科生入学计划申请截止日期为2024年6月12日,中午12时。
9、香港都会大学
招生学院
人文社会科学院
李兆基商业管理学院
教育及语文学院
科技学院
入学要求
1.高考成绩达到所属省市二本线或以上
2.英语单科成绩须达到100分或以上
10、香港恒生大学
招生学院
商学院
传播学院
决策科学学院
人文社会科学学院
翻译及外语学院
入学要求
1.高考成绩达到所属省市报读第二批本科分数线/本科批次线/对应分数线或以上
2.英语单科成绩100分以上
11、香港树仁大学
招生学院
文学院
商学院
社会科学院
入学要求
1.高考成绩达到所属省市二本线或以上
2.英语单科成绩100分或以上
12、香港演艺大学
招生学院
戏曲学院
舞蹈学院
戏剧学院
电影电视学院
音乐学院
舞台及制作艺术学院
入学要求
-
高考语文和英语成绩不得低于100分(满分150)
更多香港高校留学资讯,尽在星岛环球网:
文中图片来源于高校官网。
来源:Oh爸妈Ohpama微信公众号













