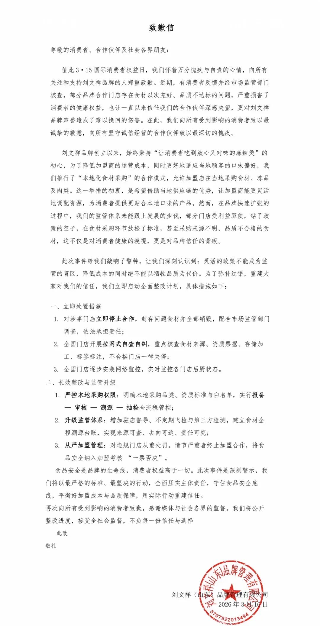
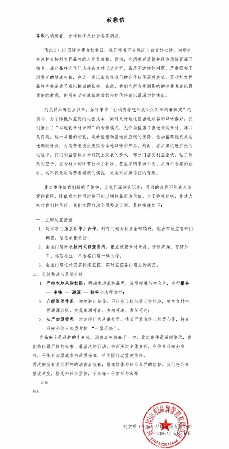
3月16日,针对多地“刘文祥麻辣烫”门店存在食材以次充好、品质不达标问题,刘文祥(山东)品牌管理有限公司发布致歉信,宣布立即启动全面整改计划,对涉事门店立即停止合作,封存问题食材并全部销毁,配合市场监管部门调查,依法承担责任;全国门店开展拉网式自查自纠,重点核查食材来源、资质票据、存储加工、标签标注,不合格门店一律关停;全国门店逐步安装网络监控,实时监控各门店后厨状态。
编辑︱杨舟
3月16日,针对多地“刘文祥麻辣烫”门店存在食材以次充好、品质不达标问题,刘文祥(山东)品牌管理有限公司发布致歉信,宣布立即启动全面整改计划,对涉事门店立即停止合作,封存问题食材并全部销毁,配合市场监管部门调查,依法承担责任;全国门店开展拉网式自查自纠,重点核查食材来源、资质票据、存储加工、标签标注,不合格门店一律关停;全国门店逐步安装网络监控,实时监控各门店后厨状态。