胖东来:如果鸡蛋没问题,将坚决诉讼维权

发布时间:2026-03-16 14:26

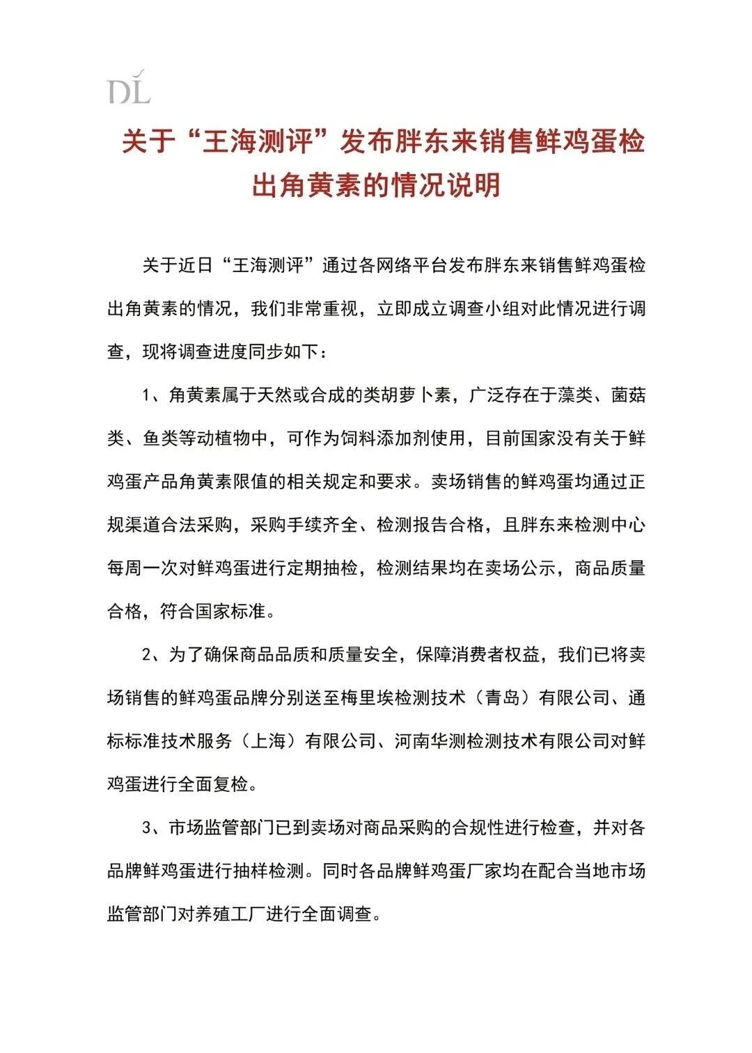
近日,知名打假人王海团队发布检测报告称,其在许昌胖东来超市购买的黄天鹅可生食鸡蛋样品中,检出了人工合成色素角黄素,含量为0.399mg/kg。

昨晚(3月15日),胖东来官方旗舰店账号发布情况说明:“王海测评”以饲料添加剂的标准《饲料添加剂安全使用规范》用来判定鲜鸡蛋角黄素“超标”,属于混淆饲料标准与食品标准。

目前市场监管部门的相关调查以及第三方复检还未出结果,如果最终的调查结果显示鲜鸡蛋存在问题,会第一时间公示结果,并立即启动下架召回程序,依法承担相应法律责任。如果没有问题,胖东来也将坚决依法诉讼维权,追究此次事件中个人、自媒体、平台的法律责任。

图片

图片

南都此前报道,针对打假人王海团队送检并检出“黄天鹅鸡蛋含0.399mg/kg角黄素”事件,黄天鹅母公司凤集食品集团有限公司于昨晚(3月15日)发布官方声明,强调网传“检出即等于人工添加”属于严重误读、混淆视听,该数值属于“天然本底水平”,产品从未添加任何人工合成色素。 

来源︱黄天鹅官微、南方都市报
编辑︱杨舟