《星岛》见习记者 洪雨欣 深圳报道
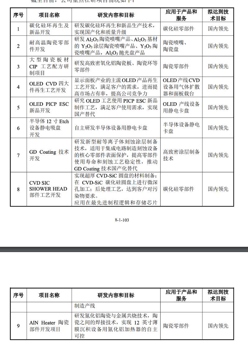
2月24日,重庆臻宝科技股份有限公司(以下简称 “臻宝科技”)针对科创板上市第二轮审核问询函中的五大核心问题进行了集中回复,就经营业绩可持续性、研发费用核算、成本毛利率合理性、收入确认及募投项目可行性等关键事项作出详细说明。
▲来源:深圳交易所
《星岛》发现,从两轮问询的焦点来看,上交所主要关注臻宝科技经营业绩的可持续性、在半导体领域的拓展进度和研发合规性等问题。
据公开资料,臻宝科技成立于2016年2月25日,注册地位于重庆,是一家专业从事泛半导体设备核心零部件及先进陶瓷材料研发、生产及销售的高新技术企业。公司注册资本11646.7696万元,拥有重庆、湖北黄冈生产基地及新加坡销售网络,产品覆盖半导体、显示面板领域真空腔体零部件及表面处理服务。
臻宝科技招股书显示,公司法定代表人和实际控制人皆为王兵,他的持股比例为44.3%。公司股权结构如下:
▲来源:臻宝科技招股书
面对问询,臻宝科技此番对相关问题进行全面回应,力图展现其业务的合规性、技术实力及行业竞争力。
半导体业务可持续性再审视
第二轮问询函重点关注公司收入变动、业务竞争地位及未来业绩趋势等问题。
臻宝科技回复显示,公司业绩增长主要驱动力来自半导体行业。报告期各期,公司在半导体行业的收入占主营业务收入的比重分别为57.15%、63.15%、72.21%及73.87%,呈逐年递增的趋势。2022-2024年半导体行业零部件收入复合增长率达42.60%,2024年以2.5% 的市场份额位居中国半导体设备硅零部件本土企业第一。其中石英零部件以3.6%的份额排名第三,且重点应用于龙头企业先进工艺产线。
▲来源:第二轮问询回复
报告期内,公司毛利率较为稳定,变动主要系产品结构变动导致,整体平均单价和平均成本波动亦主要由于产品结构变动引起。
▲报告期各期各产品毛利率变动情况,来源:第二轮审核问询回复
面板陶瓷零部件、工程塑料零部件和陶瓷零部件等核心产品的毛利率表现亮眼,均高于同行业可比公司水平,臻宝科技回复原因如下:
1.硅零部件方面,国内产业链优势显著,公司单晶硅材料采购成本低于韩国Hana、Worldex等国际龙头,生产人员平均年薪远低于韩国同岗位薪酬;同时公司直接配套晶圆厂,相比盾源聚芯、神工股份通过设备厂商间接配套的模式,减少中间环节,收益空间更大。
2.石英零部件高毛利得益于产品结构差异,公司50.54%的石英产品应用于先进制程,而凯德石英8英寸及以上高端产品占比仅20%-30%,且公司从锦州士成采购的石英原料因供应链优势,采购价格显著低于其他供应商。
3.工程塑料零部件毛利率高于肯特股份等同行,主要因公司产品聚焦半导体高附加值领域,而同行产品多覆盖通用机械等普通领域,且公司2024年提升自研自产能力后,平均成本同比下降51.31%,进一步放大优势。
在竞争格局方面,公司明确盾源聚芯因外资背景及境内收入占比低未列为本土竞争对手,符合行业惯例。面对OEM厂商竞争风险,公司通过“原材料+零部件+表面处理服务” 一体化布局、强化新品研发与客户绑定等策略构建竞争壁垒。
未来业绩增长将依托三大支撑:关键材料自产比例提升降低成本,2025年自产原材料已显现成本优势;半导体表面处理技术突破带来增量,GD涂层产品已通过客户验证并形成订单;国际客户拓展成效初显,已进入英特尔(大连)供应链,与台积电(南京)等开展测试验证。2025年公司新增订单同比增长33.15%,在手订单同比增长44.27%,业绩增长动力充足。
募投聚焦半导体核心零部件
臻宝科技表示,公司未来三年募投项目带来的产能增长均低于对应细分市场增长情况,募投规划产能具有合理性。募投项目建成后,公司硅零部件产能相较于2025年6月份上涨66.67%,石英零部件上涨93.75%,陶瓷零部件上涨53.33%,上涨幅度均低于市场增长幅度,公司需通过自有资金投资进一步提升相关零部件 产能以匹配市场增长幅度。
2025年-2028年公司募投项目中各类零部件的产能情况如下:
▲来源:第二轮问询回复
截至目前,仅半导体12寸Etch设备静电吸盘开发和GD Coating技术开发与募投项目中的研发项目相关,分别是半导体刻蚀设备用静电卡盘和特殊涂层材料及涂层技术的一部分。同时,除募投研发项目外,公司未来的研发项目还包括硅石英陶瓷新产品的持续开发、高制程表面颗粒控制的清洗技术开发、高致密熔射工艺技术的开发以及大尺寸双极电极开发等,故对研发人员规模仍有较大需求。
▲来源:第二轮问询回复
当前半导体设备核心零部件国产化率较低,臻宝科技的募投项目聚焦静电卡盘ESC、石墨材料、TCP Windows特殊涂层、金属气体分配盘等关键领域的研发,均为制约设备国产化的核心环节,且为国产化率较低、难度较大的关键零部件领域。
臻宝科技表示,募投研发项目通过聚焦上述关键材料与零部件的技术突破,不仅有助于提升公司自身的材料与工艺创新能力,更对打破核心部件进口依赖、强化国内半导体产业链自主可控能力具有重要战略意义。
公司已形成多项核心技术,包括硬脆材料零部件制造、表面处理及原材料制备等关键环节,为本次募投研发项目的实施提供了坚实的技术基础。
▲来源:第二轮问询回复
研发合规性遭质疑
除此之外,问询函还围绕研发辅助人员认定、绩效考核、材料投入等问询焦点。
▲来源:第二轮问询回复
臻宝科技回复称,2022年后公司研发布局拓展至碳化硅、陶瓷等多个领域,研发辅助人员从2023年10人增至2024年20人,2025年6月回落至9人,变动与研发项目进展高度匹配。这些人员分为设备操作和运维两类,前者聚焦样品制作,后者负责设备调试维护,其配置符合行业惯例,先锋精科、富乐德等同行均有类似设置。
研发辅助人员的认定严格遵循相关规定,与研发费用加计扣除、高新技术企业评定要求一致,其薪酬占研发费用比例最高仅4.01%,且已全部依法加计扣除。
研发人员与生产人员绩效考核标准界限清晰,研发人员聚焦项目进度、技术产出等指标,不包含产值、产能等生产类考核要求,绩效薪酬与考核标准精准匹配。
研发材料费从2022年571.20万元增至2024年1487.39万元,主要用于大直径单晶硅棒、碳化硅环再生等重点项目,与产品技术迭代、专利取得高度相关。
▲报告期各期研发费用,来源:关于第二轮审核问询函之回复
生产与研发共用设备折旧分摊合规,按实际使用工时记录分配,2025年上半年共用设备折旧仅14.79万元,占研发费用比例0.56%,占比持续下降,体现研发专用设备投入增加。
产品良率整体稳中有升,2025年1-6月硅零部件良率98.21%、石英零部件98%,偶发波动主要由设备故障、材料差异等因素导致。公司通过优化生产工艺、严格质量管控,确保成本结转完整,期末存货真实计价合理。
▲来源:第二轮问询回复
编辑︱杨舟
- 锂市突变!全球第四大生产国:暂停出口 美国贸易代表:力求对华关税不变,部分国家恐破15% 中国把印度告上WTO,获支持 中国代表严厉驳斥日本等少数国家不实言论:中方强烈反对、坚决拒绝 爱泼斯坦案|霍金惊现比基尼女郎簇拥照,遗属发声明:是护理 德国总理默茨:访华首日成果让我信心十足,两国为未来关系发展找到了一条坦途 万年总召交棒,董智森曝“绿营看破老柯本事”揭未来布局 最新报告揭露美用技术霸权收割全球虚拟货币资产,两大知名案件获利近200亿美元 解放军报:俄乌冲突4周年,双方伤亡近180万,外部势力各怀算计,任何妥协都可能被视为“屈服” 特朗普国情咨文吹破牛皮? 18万亿美元投资、关税马脚全都露






















