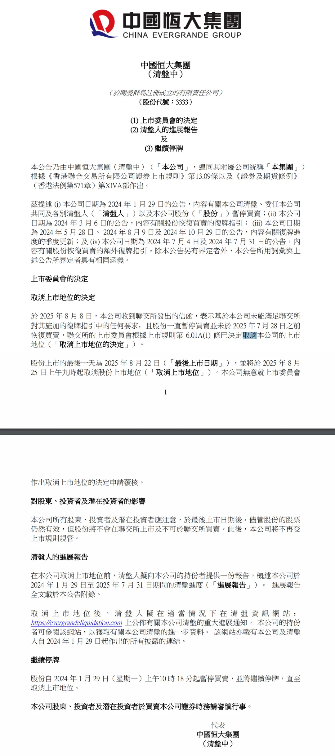
8月12日晚间,中国恒大发布公告,2025年8月8日公司收到联交所发出的信函,表示基于公司未能满足联交所对其施加的复牌指引中的任何要求,且股份一直暂停买卖并未于2025年7月28日之前恢复买卖,联交所的上市委员会根据上市规则第6.01A(1) 条已决定取消本公司的上市地位。
股份上市的最后一天为2025年8月22日,并将于2025年8月25日上午9时起取消股份上市地位。公司无意就上市委员会作出取消上市地位的决定申请复核。
以上内容归星岛新闻集团所有,未经许可不得擅自转载引用。
编辑︱梁景琴
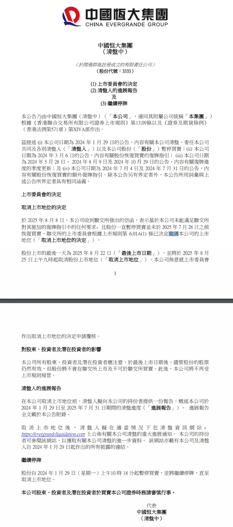
8月12日晚间,中国恒大发布公告,2025年8月8日公司收到联交所发出的信函,表示基于公司未能满足联交所对其施加的复牌指引中的任何要求,且股份一直暂停买卖并未于2025年7月28日之前恢复买卖,联交所的上市委员会根据上市规则第6.01A(1) 条已决定取消本公司的上市地位。
股份上市的最后一天为2025年8月22日,并将于2025年8月25日上午9时起取消股份上市地位。公司无意就上市委员会作出取消上市地位的决定申请复核。
以上内容归星岛新闻集团所有,未经许可不得擅自转载引用。