7月1日,A股上市公司、中国锂电池行业的龙头企业之一惠州亿纬锂能股份有限公司(以下简称亿纬锂能;代码:300014)发布公告,联合资信评估股份有限公司通过对惠州亿纬锂能股份有限公司主体及其相关债券的信用状况进行跟踪分析和评估,确定维持惠州亿纬锂能股份有限公司主体长期信用等级为AA+,维持“亿纬转债”信用等级为AA+,评级展望为稳定。
6月30日,亿纬锂能发布公告,已向港交所递交发行境外上市外资股(H股)并在港交所主板挂牌上市的申请,中信证券为独家保荐人。若顺利登陆港交所,亿纬锂能将形成“A+H”股的格局。
截至1日收盘,亿纬锂能市值929亿元(人民币,下同),收报45.41元,微跌0.87%。
招股书显示,亿纬锂能2024年营业收入达486.15亿元,同比微减0.35%,归母净利润40.76亿元,同比增长0.63%。
亿纬锂能2025年一季报显示,截至今年3月末,该公司前三个月营业收入为127.96亿元,同比增长37.34%;归母净利润为11.01亿元,同比增长3.32%;扣非归母净利润为8.18亿元,同比增长16.60%。
亿纬锂能控股股东为亿纬控股,实际控制人为刘金成博士、骆锦红夫妇,通过直接及间接方式,合计持股39.85%。截至3月末,亿纬锂能前十大股东,其中中国工商银行股份有限公司-易方达创业板交易型开放式指数证券投资基金减持0.12%,中国工商银行股份有限公司-华泰柏瑞沪深300交易型开放式指数证券投资基金减持0.06%,中国建设银行股份有限公司-广发科技先锋混合型证券投资基金减持0.09%,中国建设银行股份有限公司-易方达沪深300交易型开放式指数发起式证券投资基金减持0.02%。
实际上,早在6月9日,公司发布《关于筹划发行H股股票并在香港联合交易所有限公司上市的提示性公告》,指为进一步提高公司的资本实力和综合竞争力,提升公司国际化品牌形象,满足公司国际业务发展需要,深入推进公司全球化战略,公司拟发行H股股票并在香港联交所主板挂牌上市。
招股书显示,亿纬锂能深耕锂电池领域,拥有消费电池、动力电池及储能电池的核心技术和全面解决方案,产品广泛应用于智慧生活、绿色交通和能源转型等领域,并在三大业务领域均具有强劲竞争力。
亿纬锂能此次赴港上市,拟将募资净额用于为其匈牙利生产基地的持续建设,以及马来西亚生产基地第三期建设提供部分资金。
招股书显示,亿纬锂能在匈牙利的项目已开工建设,预计将于2027年投产,规划产能为30GWh。计划生产的主要产品为动力电池,主要为46系列大圆柱电池。随着欧洲电动汽车市场不断增长,建设匈牙利项目是亿纬锂能拓展海外市场份额(尤其是欧洲动力电池市场)的必要举措。
根据弗若斯特沙利文的数据,欧洲作为全球最大的汽车消费市场之一及全球第二大新能源汽车市场,已成为动力电池的重要目标市场。2024年全球大圆柱电池(包括46系列)出货量达12.9 GWh,预计到2029年将增至370.5 GWh,年复合增长率达95.7%。
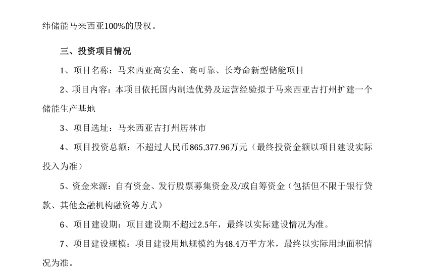
6月27日,亿纬锂能公告称,其全资孙公司亿纬储能马来西亚(EVE ENERGY STORAGE MALAYSIA SDN.BHD.)将斥资不超过86.54亿元建设新型储能电池项目。
星岛环球网叶金雅报道











