到底欠了多少钱?恒大地产公布惊人债务:3013.63亿人民币

发布时间:2023-12-01 09:06

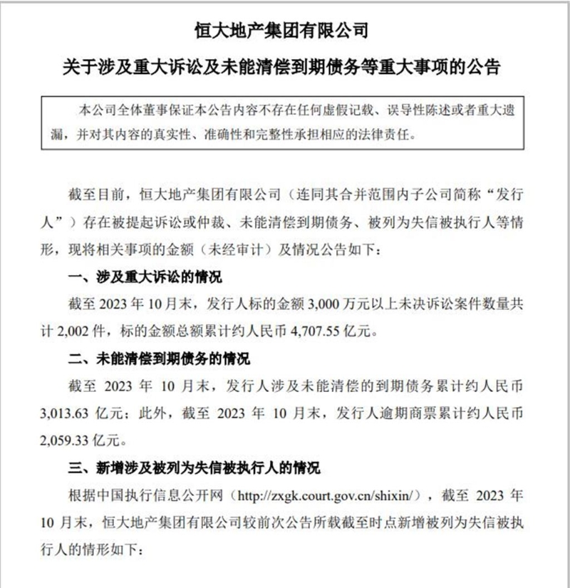
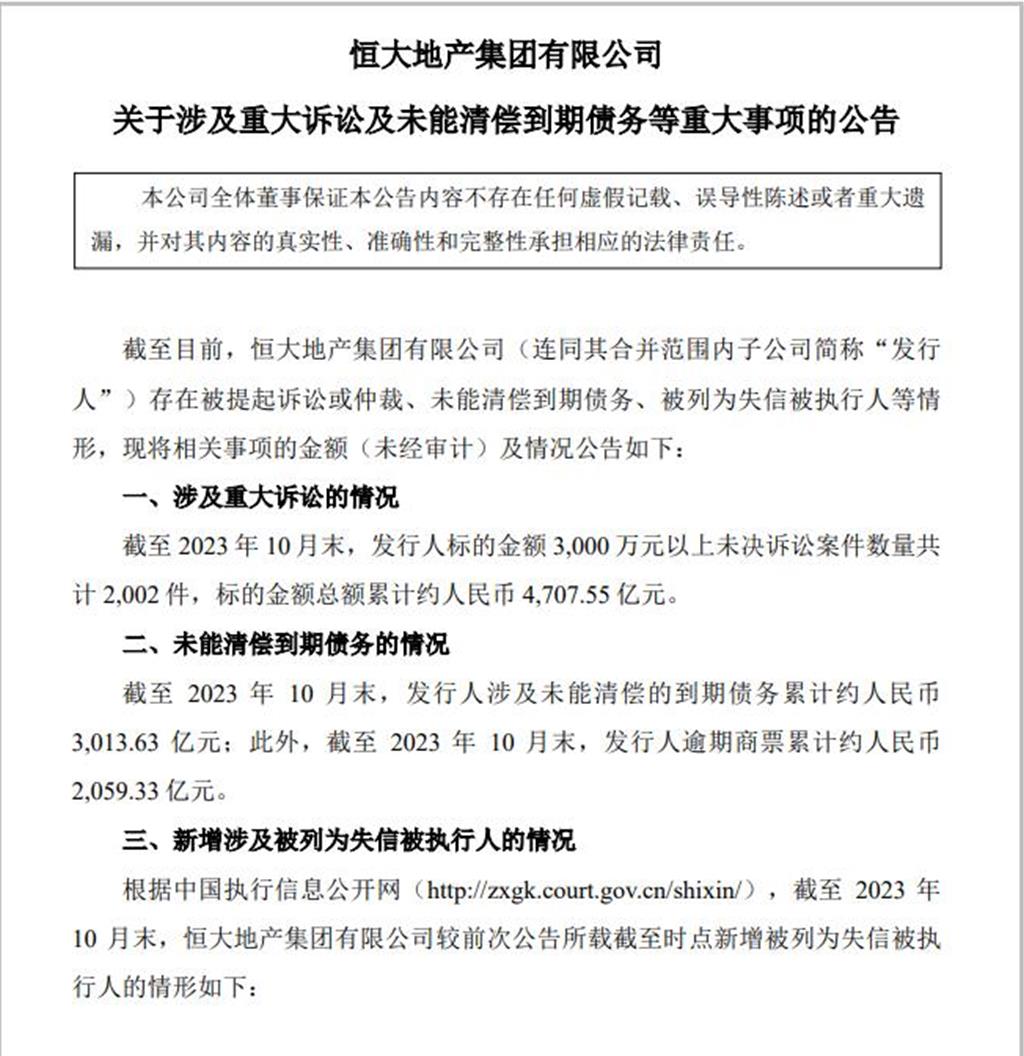
恒大地产集团有限公司11月30日发布公告称,截至目前,恒大地产集团有限公司(连同其合并范围内子公司简称“发行人”)存在被提起诉讼或仲裁、未能清偿到期债务、被列为失信被执行人等情形,截至10月,未能清偿的到期债务累计约3013.63亿元(人民币,下同)、发行人逾期商票累计约2059.33亿元。

到底欠了多少钱?恒大地产公布惊人债务:3013.63亿人民币

恒大地产集团公告相关事项金额(未经审计)及情况如下:

截至2023年10月底,发行人标的金额3000万元以上未决诉讼案件数量共计2002件,标的金额总额累计约4707.55亿元。

恒大地产公告未能清偿到期债务累计约3013.63亿人民币。 

▲恒大地产公告未能清偿到期债务累计约3013.63亿人民币。 

截至2023年10月底,发行人涉及未能清偿的到期债务累计约3013.63亿元;此外,截至2023年10月底,发行人逾期商票累计约2059.33亿元。

同日,恒大地产发布关于控股股东诉讼信息的公告,公告称,中国恒大于2023年11月29日披露了《诉讼信息》。其中称,中国恒大注意到恒大物业集团有限公司于11月28日发出的公告,内容有关其附属公司金碧物业,就其20亿元存单质押担保被银行强制执行一事,向包括中国恒大及三家相关附属公司提出追偿约19.96亿元款项及暂计利息约1.52亿元。

公告称,中国恒大及相关附属公司未收到中国广东省广州市中级人民法院就金碧物业提出诉讼的通知。

来源:中时新闻网