自9月13日证监会指出虚拟资产交易平台JPEX有可疑之处,随后事件持续发酵,相关涉诈骗款项逾13亿元(港币,下同),逾2000人怀疑受骗。
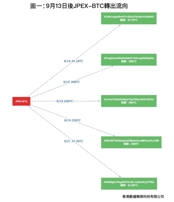
▲图一、图二和图三分别是JPEX左9月13日分别在平台上BTC、TRC20-USDT、ETH/USDT/USDC的流岀情况。吴杰庄FB图片
▲图四总结了JPEX平台上直到9月21日的币种余额。吴杰庄FB图片
▲图五为JPC的分布。吴杰庄FB图片
JPEX自风波后,立即把提币手续费调高到955至999 USDT(挂钩美元稳定加密货币,一USDT相当于1美元),变相限制“出金”,但选委界立法会议员吴杰庄计及JPEX9月13日起在平台的主要币种流向情况,约有总值1.7亿港元的加密货币被转走。
吴杰庄在社交网站发文,指根据提供资料的数据公司的链上数据,即虚拟资产在区块链上流动的纪录,整理出JPEX平台上直至9月21日的币种余额。数据显示,自9月12日事件发生后,平台先后转岀126.6566246 BTC(特比币)、1678.32 ETH(以太币)、1752349.786 ERC20-USDT、226225.3503 ERC20-USDC(挂钩美元稳定加密货币)、 16560371.59 TRC20-USDT,而大部分集中在18日,即警方采取拘捕行动当日或后转岀。
警方及证监会早前就拘捕行动进行联合记者会
J以今天(22日) 的市值估计,总数约为比特币约值263万港元, 以太币约2080万港元 ;ERC20-USDT 约1360万港元;ERC20-USDC: 约176万港元 ;TRC20-USDC: 约1亿2900万港元,总数约为1亿6779万港元。
至于JPEX平台发行自家的平台币JPC,吴杰庄指总发行量为10,000,000,000,000枚。根据链上数据显示,99.52%的JPC集中在四个地址,在其他以外的地址占有不多于0.5%。
近7000用户提金 平均仅获36.7 USDT
另外,JPEX 将提币上限设为1000 USDT,手续费介于955至999 USDT,因此用户仅能提出 1至45 USDT。但据链上分析公司 Bitrace 调查,9月14 日至 20日间,共有 6,911 名用户进行 13,822 次提款,平均提出金额为 36.7 USDT,但某用户共提币 611 次,如该用户真是散户,则最多仅得取得27495USDT。。
JPEX事件点燃加密货币风暴,警方于周一(18 日)开始采取行动,共计拘捕11人,当中包括林作及KOL陈怡等人士后,曾担任JPEX香港区品牌大使的艺人张智霖及被质疑涉案的艺人庄思敏 ,亦协助警方调查。
以上内容归星岛新闻集团所有,未经许可不得擅自转载引用









