李若彤、章小蕙发布致歉声明!

发布时间:2026-04-02 10:51

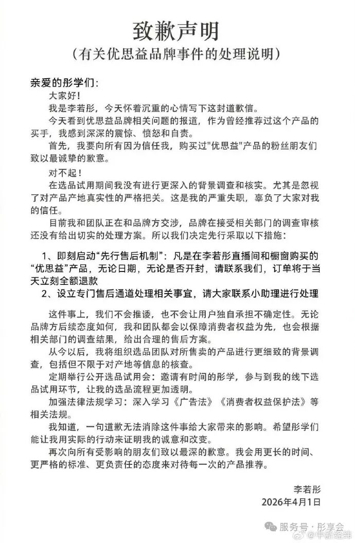
近日,“优思益”产品因被央视曝光假澳洲进口已全网下架,多位明星、主播曾带货相关产品。4月1日,据中新经纬,李若彤直播间官微“彤享会”发布致歉声明,“李若彤专属小助理”随后也在朋友圈发布该声明。该声明称:在选品试用期间我没有进行更深入的背景调查和核实。尤其是忽视了对产品产地真实性的严格把关。这是我的严重失职,辜负了大家对我的信任。

图片


李若彤表示,即刻启动"先行售后机制":凡是在李若彤直播间和橱窗购买的"优思益"产品,无论日期,无论是否开封,请联系我们,订单将于当天立刻全额退款。

图片

李若彤,1966年8月16日出生于中国香港,祖籍广东梅县。1995年,她在武侠剧《神雕侠侣》中饰演小龙女,凭此角在华语地区声名大噪,其清冷出尘的形象深入人心,被认为是最贴合原著的小龙女。1997年,她在《天龙八部》中一人分饰三角,塑造的王语嫣同样成为经典。此后,她还主演了《杨门女将》《武当》等剧。暂别演艺圈多年后,2014年李若彤复出,陆续参演了《女人俱乐部》《陈情令》等作品 。

相关报道:

近日,优思益因被央视曝光“假澳洲进口”已全网下架,多位明星、主播曾带货相关产品。4月1日,据中新经纬,章小蕙通过其公司账号“玫瑰是玫瑰”发布正式声明致歉,其个人企微“章大蕙”也转发该声明。声明表示,自1日早上"Youthit优思益"品牌事件曝光后,首先郑重向大家致歉,辜负了大家信任,对此我们深感愧疚。玫瑰的消费者可自本公告发布起15个工作日内联系购买平台的官方客服,玫瑰都将以"先行赔付"的形式于订单核实后的7个工作日内,针对所有通过玫瑰全渠道下单的用户给出退款处理。

图片

图片


品牌故事是编的、国际大奖是买的、专家网红是雇的!央视曝光:知名品牌保健品“澳洲优思益”实为纯国产,海外地址是汽修厂

随着公众对健康的重视,保健品经常出现在大家的购物车中,特别是一些进口保健品,从保税仓直接发货、有明星代言和各种国际奖项,备受消费者青睐。 

其中,叶黄素进口保健品在网购平台卖得很火,抖音、天猫销量第一的叶黄素知名品牌“澳洲优思益”,原产地标称为澳大利亚,此前有消费者对其产地提出质疑。带着消费者的疑问,总台记者辗转多地进行调查,结果出人意料。

图片

原产地遭质疑
优思益“澳洲”身份成谜

记者在社交媒体上发现,有消费者曝料,“买了优思益补铁剂,到货后才发现它是国产的”。并晒出了进口商品溯源信息截图,企业名称为全英文,翻译为“仙乐健康科技(安徽)有限公司”。这位消费者向平台进行了核实,回复“是澳大利亚的品牌,但是是在国内生产的”。 

图片

“澳洲优思益”产品到底产自哪里呢?优思益官方网站显示,其产品在中国的运营商是广州雅拉源健康产业有限公司,记者走访了这家公司。 

面对记者的质疑,工作人员始终不肯透露其产品的产地和生产者,称他们入驻平台时,已经把进口报关单、原产地证明等资料提供给平台了。

记者以消费者的身份联系了天猫和抖音两家平台的客服,核实“澳洲优思益”产品的真实生产地,最终未能从网购平台获取产品的生产地和生产者信息。 

图片

海外注册地竟是汽车维修站

记者注意到,这款“澳洲优思益”蓝莓叶黄素胶囊为全英文标识,英文企业名称翻译为“澳洲雅拉源健康产业有限公司”,地址是墨尔本丁格利湖路1-5单元28号。

因在国内无法确认产品的真实生产者和产地,总台记者随即前往墨尔本进行调查,然而丁格利湖路1-5单元28号大门紧闭,据周围的居民介绍,附近没有保健品工厂或门店。 

图片

近期,记者再一次来到墨尔本丁格利湖路1-5单元28号,这次,紧闭的大门打开了,但是没想到的是,这里的工人正在维修汽车,并不是“澳洲雅拉源健康产业有限公司”,更没有所谓的保健品生产工厂,而是一家汽车维修站。 

销冠实为“假进口”

商家花钱买“马甲” 

这款产品究竟产自哪里?这样一款身份存疑的保健品又是如何摇身一变火爆全网的呢?

记者在网上搜索“优思益”发现,这款产品的营销策划是由杭州索象营销策划有限公司负责的,记者随即赶往浙江,探访了这家公司。 

图片

杭州索象营销策划有限公司 卢总:我们做的“优思益”,说白了这是广州的一家公司,产品也是广州的,只是我们把它包装成了澳洲的。我们定位的是澳洲精准营养,现在做成抖音、天猫第一了,一年卖260万瓶。 

按规定,保健食品外包装上,必须有市场监管总局(或原国家食品药品监督管理局)批准的“蓝帽子”标识及批准文号。然而记者看到,“澳洲优思益”产品包装上并没有“蓝帽子”标识。那么索象公司是如何把它打造成抖音、天猫叶黄素销量第一的“进口”保健品呢? 

图片

杭州索象营销策划有限公司 卢总:我们在澳洲找了一些当地的大学教授、医学博士做“背书”。这些都是要花钱的,没有这个东西,这个护眼素没有知名度,谁敢吃? 

除了找医学专家增加品牌的可信度,记者在天猫“优思益”海外旗舰店看到,宣传页面上还有一个“国际大奖”的奖杯。 卢总说,“这些奖都是我们给他申请包装的,全球的奖,我们都有资源,一个奖大概2万3万块钱。 ”

图片

111


编辑︱杨舟