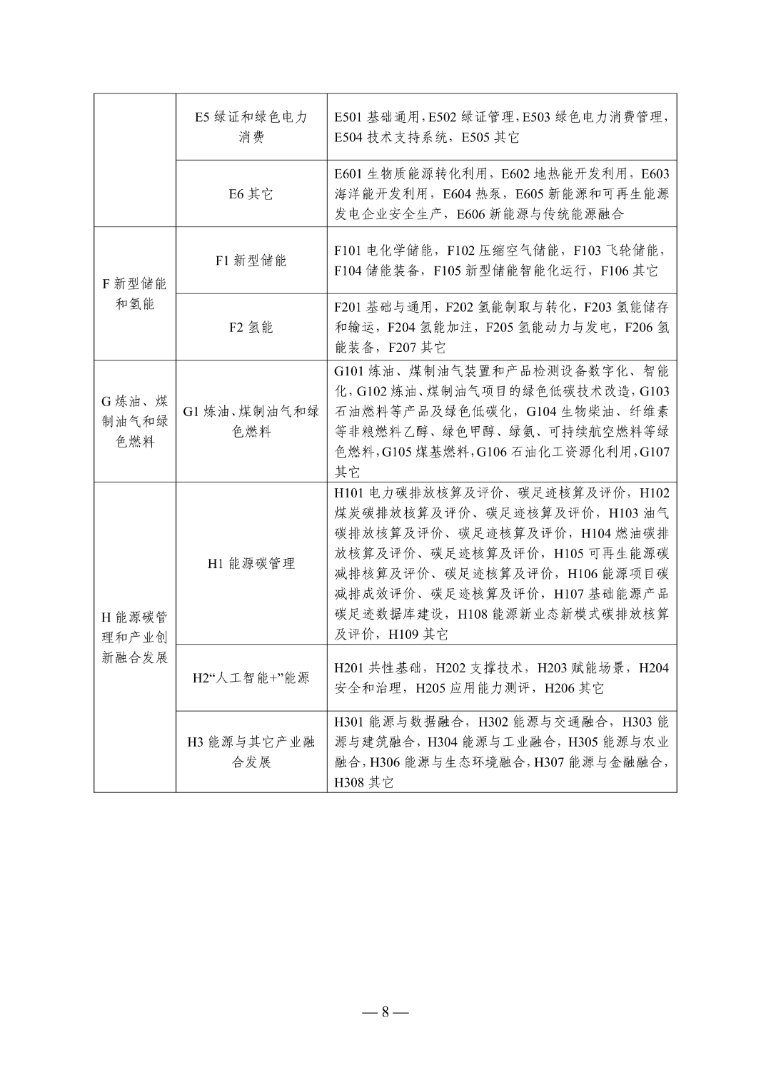
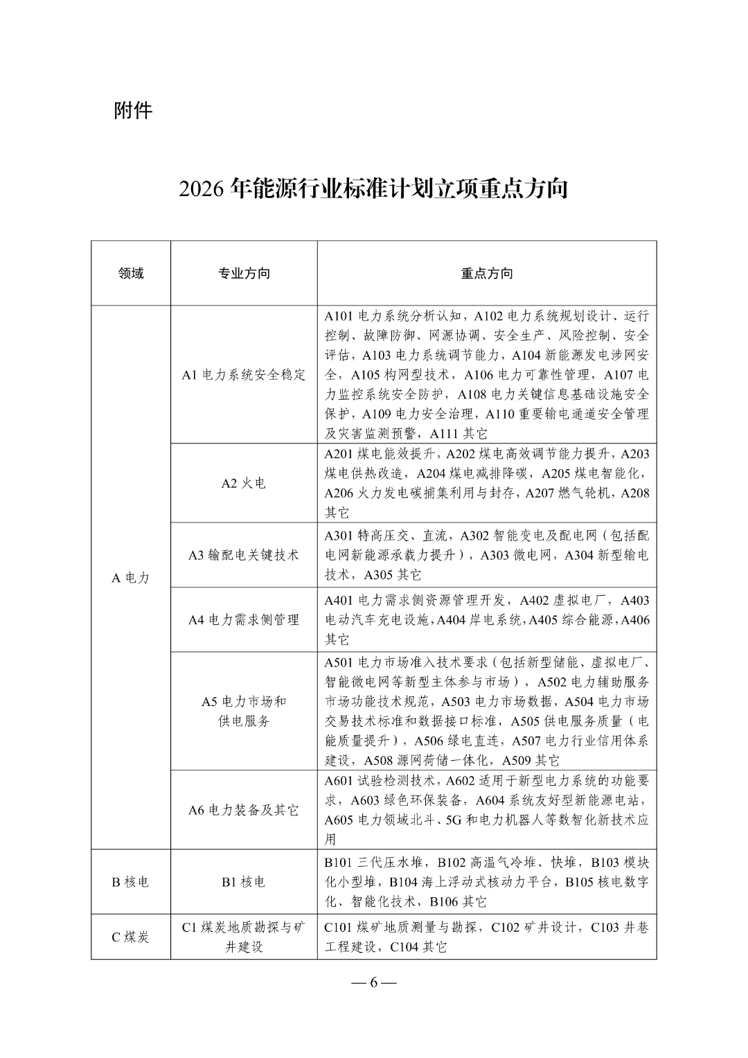
3月24日,国家能源局印发《2026年能源行业标准计划立项指南》的通知,通知指出,立足能源安全和促进能源绿色低碳转型。服务和保障能源安全稳定供应,支撑能源领域落实碳达峰、碳中和目标的行业标准计划;支撑新型电力系统和新型能源体系建设,促进能源绿色低碳转型、新兴技术产业发展、能效提升和产业链碳减排等重点方向的行业标准计划。
光伏、光热一体化,水风光一体化发展,大型风电光伏基地建设等入选2026年能源行业标准计划立项重点方向。
详情如下:
编辑︱梁景琴
3月24日,国家能源局印发《2026年能源行业标准计划立项指南》的通知,通知指出,立足能源安全和促进能源绿色低碳转型。服务和保障能源安全稳定供应,支撑能源领域落实碳达峰、碳中和目标的行业标准计划;支撑新型电力系统和新型能源体系建设,促进能源绿色低碳转型、新兴技术产业发展、能效提升和产业链碳减排等重点方向的行业标准计划。
光伏、光热一体化,水风光一体化发展,大型风电光伏基地建设等入选2026年能源行业标准计划立项重点方向。
详情如下: