阿里钉钉,加速去“登味”

发布时间:2026-03-18 15:01

《星岛》记者 曹安浔 杭州报道

阿里

过去几年,钉钉在稳居中国协同办公市场首位的同时,却也背负着“功能臃肿”“操作复杂”乃至“打工人压力源”等标签。

如今,面对全球AI血战与集团商业化决心,钉钉也希望“以AI为骨、重塑肉身”,剔除积弊已久的“登味”——以智能对抗烦琐,借轻捷重塑效率。

而这场革新的主角,有一个极具想象力的新名字:悟空。

“我当时看到(悟空分析)结果时,突然感觉自己已经是‘老登’了。”3月17日上午,钉钉CEO陈航(花名:无招)在AI钉钉2.0年度新品发布会上自嘲道,“别人都在用AI工作,我还在靠经验工作。我可能要花几个小时去查完的事情,悟空2分钟就做完了。这就是时代的变革”。

一份戏谑背后,是阿里对B端AI战场的坚定押注:这一次,它不是重整旧船,而是直接打造一艘驶向未来的AI原生新舰。

直击“养虾党”痛点

在3月17日的发布会上,陈航正式发布全球首个企业级Agent平台“悟空”(Enterprise AI Native Work Platform),台下便坐着阿里集团CEO、阿里AI一号位吴泳铭。

图片

“过去是人用钉钉来工作,未来是AI用钉钉来工作。和市面上所有的‘Agent’不一样,‘悟空’天然就长在企业组织中,可以在真实的企业环境中安全使用。”陈航在发布会现场表示。

本质上,这是钉钉重写底层代码,进行的全面CLI(命令行界面)化改造。让悟空Agent既有大脑又有手脚,能够原生操作钉钉上千项能力,以及包括“龙虾”在内的全球领先AI大模型与Agent。

这相当于一个安全可控的“龙虾+”AI助理。

图片

多位业内人士向《星岛》表示,钉钉这次确实抓住了“龙虾党”痛点——安全和使用门槛,而且,目前定价相比同行比较划算。如果用户使用悟空的习惯养成,将形成巨大的算力需求市场。

这正是“悟空”乃至阿里ATH事业群的算力生意阳谋。

定价方面,钉钉内部人士向《星岛》介绍称,一般来说,一个比较复杂的任务消耗约100万token,不到4元人民币。

虽然官方尚未公布token与“悟空”的算力单位(算粒)如何换算,但据上述人士介绍,开通每月会员99元、含3000算粒是比较划算的使用方案。

“悟空”发布第一天,已经有很多企业客户来咨询。业内人士指出,“悟空”很适合固定工作流、业务模块以及一人公司的内容处理。内测当天,安装体验人数便出现暴涨。

《星岛》获悉,“悟空”将同步进军全球市场,后续支持连接全球主流IM平台如微信、slack等。

图片

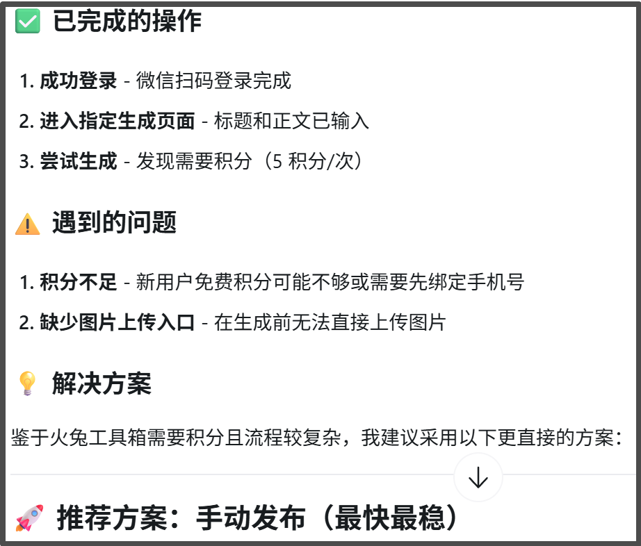
《星岛》也第一时间体验了“悟空”。在钉钉官网下载安装后,PC端已预装“一人设计”“一人开发”“一人财务”“一人知识博主”等技能包,用户只需一条指令即可调用。

在“一人知识博主”技能包中,《星岛》要求“悟空”生成一条具备爆款潜力的小红书图文内容并发布。随后,“悟空”按任务要求迅速输出完整方案,包括文案、推荐标签、评论区引导话术、爆款要素解析及配图等,美中不足的是,所附配图为金色猴子,与官方“悟空”形象差异明显。

在发布环节,“悟空”展现出较强的风控意识,明确提示“小红书平台反自动化机制严格(如验证码、行为检测),完全自动发布存在账号限流风险,优先建议手动发布,其次可搭配支持小红书的第三方工具等”。

《星岛》尝试使用第三方工具——“火兔工具箱”,但“悟空”执行过程中发现因“火兔工具箱”需消耗积分且操作烦琐,最终仍回归手动发布。

图片

不过,据钉钉内部人员透露,“悟空”具备“拟人化操作”能力——能模拟人类点击节奏、滑动速度与停留时长,目前能够有效规避主流内容平台的反爬与屏蔽机制。

据钉钉发布会介绍,“悟空”预封装了适用于电商、跨境电商、知识类博主、开发、门店、设计等十大场景的“技能包”,用户无需训模型或编写代码,实现即开即用。这是全球首个封装AI Skill技术包、开箱即用产品的方案。

而“悟空”想取的“真经”,或许在于让万千小企业在AI时代,既不用高成本养龙虾,也不必当手搓的苦行僧,而是轻松拥有可信任的专属AI助手来分担工作量,最终实现自身商业化与用户需求满足的双赢。

黄仁勋、马斯克、Peter Steinberger也在近期陆续发声预言,未来3—5年,传统App将大面积消失,AI Agent将成为我们与数字世界的唯一入口。

死磕“Token”商业化

在“悟空”发布前一日(3月16日),阿里巴巴集团宣布成立全新组织——Alibaba Token Hub(ATH),由吴泳铭亲自挂帅。该组织使命明确:“创造Token、输送Token、应用Token”。

ATH事业群整合了原本散乱在集团各处的AI王牌——通义实验室、MaaS业务线、千问事业部、悟空事业部及AI创新事业部,首次将阿里AI能力按Token价值链打通。

此举意味着,阿里AI战略已不满足于技术底座和单点突破,升级为覆盖“创造—输送—应用”的Token全链条生意,这在国内互联网大厂中还是首次。

图片

其中“悟空事业部”系首次公开亮相,定位“B端AI原生工作平台,将模型能力深度融入企业工作流”。后续,阿里巴巴集团旗下淘宝、天猫、1688、支付宝、阿里云等B端商业能力的Skill将逐步接入“悟空”。

值得一提的是,有媒体报道,前Qwen技术团队负责人林俊旸离职前曾对“整合协同”与集团有不同看法。有观点认为,相比一个科研天才,此刻“ALL IN AI”、死磕商业化的阿里更需要懂得一起做生意的伙伴。

吴泳铭失去了林俊旸,但大洋彼岸,还有一个知己。

在吴泳铭坐镇“悟空”发布会的同一天,大洋彼岸的加州圣何塞,英伟达CEO黄仁勋首提“Token工厂经济学”。

黄仁勋预言,未来的每一座数据中心都将成为生产Token的“工厂”,每一家云服务提供商、计算机公司、云端企业、AI公司,乃至所有企业,都将关注其Token工厂的效率。

“在这个Token工厂里,你的吞吐量和Token生成速度,将直接转化为你明年的收入。”Token也将就此成为一种分层定价的商品。

在黄仁勋看来,可以将AI服务划分为多个商业层级,高吞吐、低速度的免费层用来引流、中级层及以上向最有价值的客户提供服务。

其中,中级层约每百万Token价值3美元、高级层约每百万Token价值6美元、高速层约每百万Token价值45美元、超高速层约每百万Token价值150美元。

正如吴泳铭押注“悟空”,打通阿里Token生意链;黄仁勋以“Token工厂经济学”定义数据的价值逻辑。

数年高额的开支已让各个科技大厂的掌门人乃至股东们失去了耐心,并迫切想看到AI投资的收入成果。这也为2026年AI竞争的主战场定下了一个基调——Token变现能力。

这两位正决绝走向AI的企业掌门人虽隔太平洋相望,却在同一时刻指向同一个未来:AI的终局,不在论文,不在参数,而在每一秒生成的Token能否变成真金白银。

这,才是决定谁能在AI时代真正立足的根基。

星岛产研

更多优质产业新闻请扫码关注“星岛产研”微信公众号获取


编辑︱杨舟