智通财经APP获悉,据港交所3月11日披露,深圳麦科田生物医疗技术股份有限公司(简称:麦科田)向港交所主板递交上市申请,摩根士丹利和华泰国际为联席保荐人。该公司曾于2025年9月11日向港交所递交招股书。
公司简介
招股书显示,麦科田是一家全球医疗器械提供商,可满足医疗机构内广泛的临床科室、病房和诊所以及社区卫生中心、检验机构和家庭护理场景的临床需求。截至2025年12月31日,公司的产品组合包括超过(i)60种生命支持产品,(ii)110种微创介入产品,及(iii)160种体外诊断产品,该等产品有多种型号,可满足各种不同的应用需求。麦科田产品已累计遍及全球逾140个国家及地区。在中国,公司产品已累计覆盖超过6000家医院,包括约90%的三级甲等医院,覆盖31个省、直辖市及自治区。
公司提供生命支持、微创介入和体外诊断的医疗设备和耗材。具体明细如下:
生命支持:生命支持医疗器械主要用于重症监护室、手术室和急诊室,以管理和护理重症患者。截至2025年12月31日,公司已建立全面的生命支持产品组合,提供60多种生命支持产品,包括(i)药物输注产品,(ii)麻醉机及挥发罐,(iii)气道管理及肺功能检测,及(iv)其他生命支持产品如DVT预防泵、静脉显像仪、监护仪及兽用生命支持产品。于2025年,公司具有竞争力的关键生命支持产品录得以下销量:(i)输液泵及注射泵合共91.5千个;(ii)输注工作站5.1千个;(iii)肠内营养泵6.0千个;(iv)麻醉机1.3千个;(v)挥发罐7.0千个及(vi)VTE预防产品49.4千个。
微创介入:公司是中国少数拥有内窥镜专有产品组合的国产品牌之一,包括可重复使用及一次性内窥镜系统及耗材。公司的微创介入产品主要用于消化系统(包括胃肠道和肝胆道)以及泌尿系统相关疾病的诊断和治疗。截至2025年12月31日,公司拥有超过110种微创介入产品,包括广泛的消化系统微创介入产品,以及用于泌尿系统相关疾病的诊断及治疗的泌尿镜系统和耗材。于2025年,公司具有竞争力的关键微创介入产品录得以下销量:(i)消化系统的耗材1800万件;及(ii)其他微创介入耗材30万件。
体外诊断:公司提供全面的体外诊断产品组合,包括(i)血栓弹力图和常规凝血产品,(ii)为不同应用需求而设计的全自动血型检测仪及全系列兼容的凝胶卡,(iii)化学发光免疫测定(“CLIA”)检测分析仪和试剂盒,及(iv)分子诊断设备和试剂盒。截至2025年12月31日,公司拥有160多种体外诊断产品,支持800多种体外诊断检测项目以及提供专为满足各种检测场景不同需求的全面诊断方法。于2025年,公司主要的体外诊断产品录得以下销量:(i)检测分析仪0.7千个;(ii)凝胶卡105张;及(iii)试剂盒155个。
根据灼识咨询的资料,公司已取得以下成就:
公司开发了一系列创新的生命支持产品,其中包括,全球首台远程输注控制系统、中国首个自主研发的多通道输注工作站、与MRI环境相容的输注工作站、触控式输液泵、触控式注射泵及触控式肠内营养泵。该等创新巩固了公司的市场地位,公司的领先排名证明了这一点-公司(i)按销售额计,于2018年至2024年各年度在中国输注工作站市场排名第一,及(ii)按销售额计,于2021年至2024年各年度在肠内营养泵市场排名第一。
公司是中国少数拥有内窥镜专有产品组合的国产品牌之一,包括可重复使用及一次性内窥镜系统以及相关耗材。其中,(i)以销售额计,公司于2022年至2024年各年度在中国消化系统微创介入耗材市场排名第二;(ii)以销售额计,公司于2023年至2024年各年度跻身中国一次性胆道镜市场前五名。
公司于2021年推出全球首款全自动血栓弹力图分析仪,以销售额计,公司于2021年至2024年各年度在中国全自动血栓弹力图市场中排名第一。此外,按销售额计,公司于2024年跻身中国血型检测设备市场前五名。
根据灼识谘询的资料,公司主要专注的医疗器械行业已出现且预期将维持快速增长。到2030年,全球生命支持医疗器械市场预计将进一步增至1097亿美元,中国将增至人民币932亿元;到2030年,全球内窥镜微创介入市场预计将进一步增至488亿美元,中国将增至人民币532亿元;到2030年,全球体外诊断市场预计将进一步增至1673亿美元,中国将增至人民币1912亿元。于2024年,按销售额计,前十大市场参与者分别占中国生命支持、微创介入及体外诊断市场的约49.3%、75.5%及75.8%。
财务资料
收入:
于2023年度、2024年度及2025年度,麦科田实现收入分别约为13.13亿元、13.99亿元、16.19亿元人民币。
利润:
于2023年度、2024年度及2025年度,麦科田年/期内亏损分别为6450.8万元、9661.7万元、5073.8万元人民币。
行业概览
全球生命支持医疗器械市场规模已从2018年的492亿美元增至2024年的751亿美元,复合年增长率为7.3%,预计于2030年将增至1,097亿美元,自2024年起的复合年增长率为6.5%。同样地,中国生命支持医疗器械市场规模由2018年的人民币311亿元增至2024年的人民币557亿元,复合年增长率为10.2%,预计于2030年将进一步增至人民币932亿元,自2024年起的复合年增长率为9.0%。于2024年,按销售额计,前十大市场参与者占中国生命支持市场的约49.3%。
全球药物输注系统市场规模由2018年的51亿美元增至2024年的83亿美元,复合年增长率为8.3%,预计于2030年将达到135亿美元,自2024年起的复合年增长率为8.4%。中国药物输注系统市场规模由2018年的人民币32亿元增至2024年的60亿元,复合年增长率为10.9%,预计于2030年将增至人民币117亿元,自2024年起的复合年增长率为11.8%。
全球麻醉机市场规模已从2018年的7亿美元增至2024年的10亿美元,复合年增长率为6.8%,预计于2030年将达到13亿美元,自2024年起的复合年增长率为4.9%。中国麻醉机市场规模已从2018年的人民币9亿元增至2024年的人民币23亿元,复合年增长率为8.8%,预计于2030年将增至人民币23亿元,自2024年起的复合年增长率为7.0%。
全球内窥镜微创介入设备(包括内窥镜及内窥镜耗材)市场规模已从2018年的220亿美元增至2024年的321亿美元,复合年增长率为6.5%,预计于2030年将进一步增至488亿美元,自2024年起的复合年增长率为7.2%。中国内窥镜微创介入设备市场规模由2018年的人民币149亿元增至2024年的人民币249亿元,复合年增长率为9.0%,预计于2030年将达到人民币532亿元,自2024年起的复合年增长率为13.5%。于2024年,按销售额计,前十大市场参与者占中国微创介入市场的约75.5%。
全球消化系统微创介入手术市场规模已从2018年的70亿美元增至2024年的101亿美元,复合年增长率为6.3%,预计于2030年将达到164亿美元,自2024年起的复合年增长率为8.4%。中国消化系统微创介入手术市场规模由2018年的人民币53亿元增至2024年的96亿元,复合年增长率为10.4%,预计于2030年将增至195亿元,自2024年起的复合年增长率为12.5%。
具体而言,全球消化系统微创介入耗材市场规模已由2018年的40亿美元增加至2024年的52亿美元,复合年增长率为4.8%,预计于2030年将达到86亿美元,自2024年起的复合年增长率为8.6%。中国市场由2018年的人民币14亿元增加至2024年的人民币25亿元,复合年增长率为10.0%,预期于2030年将增至人民币55亿元,自2024年起的复合年增长率为13.7%。
全球一次性胆道镜市场规模已从2018年的约1.64亿美元增至2024年的约4.16亿美元,复合年增长率为16.8%,预计于2030年将增至9.35亿美元,自2024年起的复合年增长率为14.5%。中国一次性胆道镜市场规模由2018年的人民币1170万元增至2024年的人民币8760万元,复合年增长率为39.9%,预计于2030年将达到人民币约4.70亿元,自2024年起的复合年增长率为32.3%。
全球针对泌尿系统的微创介入器械市场规模已从2018年的48亿美元增至2024年的67亿美元,复合年增长率为7.3%,预计于2030年将达到98亿美元,自2024年起的复合年增长率为6.5%。中国针对泌尿系统的微创介入器械市场规模已从2018年的人民币22亿元增至2024年的人民币43亿元,复合年增长率为11.8%,预计于2030年将达到人民币76亿元,自2024年起的复合年增长率为10.0%。
具体而言,全球一次性泌尿镜市场规模由2018年的6270万美元增至2024年的约3.01亿美元,复合年增长率为29.9%,预计于2030年将达到约7.83亿美元,自2024年起的复合年增长率为17.3%。中国一次性泌尿镜市场规模由2020年的人民币4580万元增至2024年的人民币亿4.76亿元,复合年增长率为79.5%,预计于2030年将达到人民币约12.68亿元,自2024年起的复合年增长率为17.7%。
全球体外诊断市场规模已从2018年的668亿美元增至2024年的1,084亿美元,复合年增长率为8.4%,预计于2030年将进一步增至1,673亿美元,自2024年起的复合年增长率为7.5%。中国体外诊断市场规模由2018年的人民币744亿元增至2024年的人民币1,161亿元,复合年增长率为7.7%,预计于2030年将进一步增至人民币1,912亿元,自2024年起的复合年增长率为8.7%。于2024年,按销售额计,前十大市场参与者占中国体外诊断市场的约75.8%。
全球的凝血设备市场规模已从2018年的约15.28亿美元增至2024年的约31.63亿美元,复合年增长率为12.9%,预计于2030年将达到约60.75亿美元,自2024年起的复合年增长率为11.5%。中国的凝血设备市场规模已从2018年的人民币约37亿元增至2024年的人民币约79亿元,复合年增长率为13.4%,预计于2030年将达到人民币约155亿元,自2024年起的复合年增长率为12.0%。
中国血栓弹力图仪市场规模由2018年的人民币约2.98亿元迅速增至2024年的人民币约9.65亿元,复合年增长率为21.7%,预计于2030年将进一步增至人民币约24.68亿元,自2024年起的复合年增长率为21.7%。血栓弹力图仪可分为全自动模式及半自动模式。较早推出的半自动模式目前在市场上占主导地位。然而,随著全自动设备的逐步推广,其市场份额预计将逐步增加。中国全自动血栓弹力图仪市场规模由2021年的人民币9850万元增至2024年的人民币1.87亿元,复合年增长率为23.9%,预计于2030年将增至人民币约6.06亿元,自2024年起的复合年增长率为21.6%。
中国血型检测设备市场规模由2018年的人民币约8.85亿元增至2024年的人民币约17.04亿元,复合年增长率为11.5%,预计于2030年将进一步增至人民币约30.97亿元,自2024年起的复合年增长率为10.5%。由于血型检测的检测特性及一次性用品的高消耗性,其市场主要由试剂及检测试剂盒的销售所推动,约占总市场的80%,其馀则归因于设备销售。
董事会资料
董事会将由九名董事组成,包括三名执行董事、三名非执行董事及三名独立非执行董事。
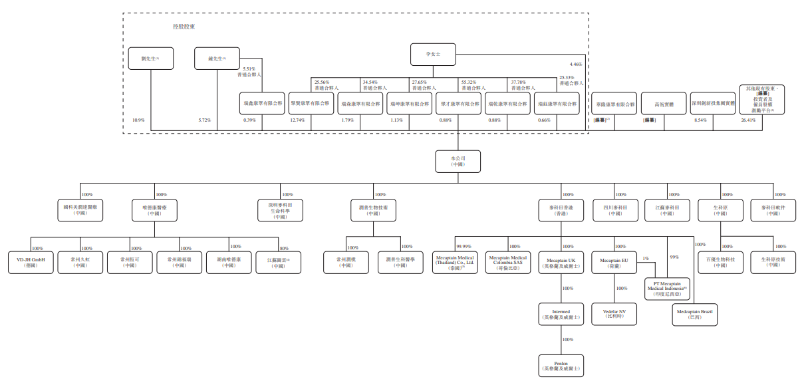
股权架构
刘先生、李女士及钟先生为一致行动人士。截至最后实际可行日期,华隆康众有限合伙的普通合伙人为独立第三方,华隆康众有限合伙共有26名有限合伙人,其中锺先生直接持有42.53%有限合伙权益,而刘先生直接持有及间接拥有(通过其于珠海华昌有限合伙、珠海华茂有限合伙、珠海华鸿有限合伙、珠海华兴有限合伙及珠海华晟有限合伙的有限合伙权益)合共51.40%的有限合伙权益。
根据华隆康众有限合伙的合伙协议,华隆康众有限合伙的所有事务(包括就其持有的股份在股东会上行使投票权)须由其普通合伙人处理,其普通合伙人仅可在特定情况下被罢免,且该罢免需经26名有限合伙人按每名有限合伙人一票的方式以多数票通过,而不论所持合伙权益的百分比。因此,钟先生及刘先生并无控制华隆康众有限合伙超过30%的投票权,因此,根据上市规则,华隆康众有限合伙并非钟先生及╱或刘先生的紧密联系人或联系人。
于最后实际可行日期,江苏图云由唯德康医疗拥有80%及由常州信创智诚创业投资合伙企业(有限合伙)(“信创智诚有限合伙”,一家于中国成立的有限合伙企业)拥有20%。公司投资者之一及主要股东庄小金先生为信创智诚有限合伙的普通合伙人,亦为最大有限合伙人持有信创智诚有限合伙逾90%有限合伙权益。于最后实际可行日期,麦科田香港拥有35,000股Medcaptain Medical(Thailand)Co.,Ltd.股份中的34,999股,余下股份由刘先生拥有。于最后实际可行日期,PT Medcaptain Medical Indonesia由麦科田香港及Medcaptain EU分别拥有99%及1%。
中介团队
联席保荐人:摩根士丹利亚洲有限公司、华泰金融控股(香港)有限公司
公司法律顾问:有关香港法例及美国法律:史密夫斐尔律师事务所;有关中国法律:嘉源律师事务所;有关国际制裁法律:霍金路伟律师行
联席保荐人的法律顾问:有关香港法例及美国法律:美迈斯律师事务所;有关中国法律:竞天公诚律师事务所
申报会计师及核数师:安永会计师事务所
行业顾问:灼识行业谘询有限公司
编辑︱胡影雅

















