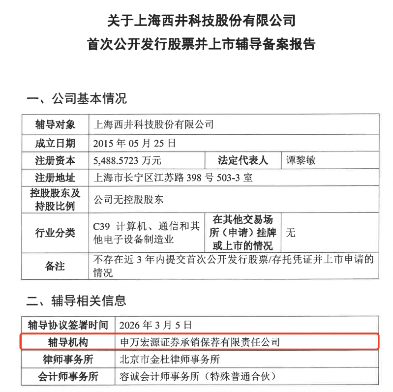
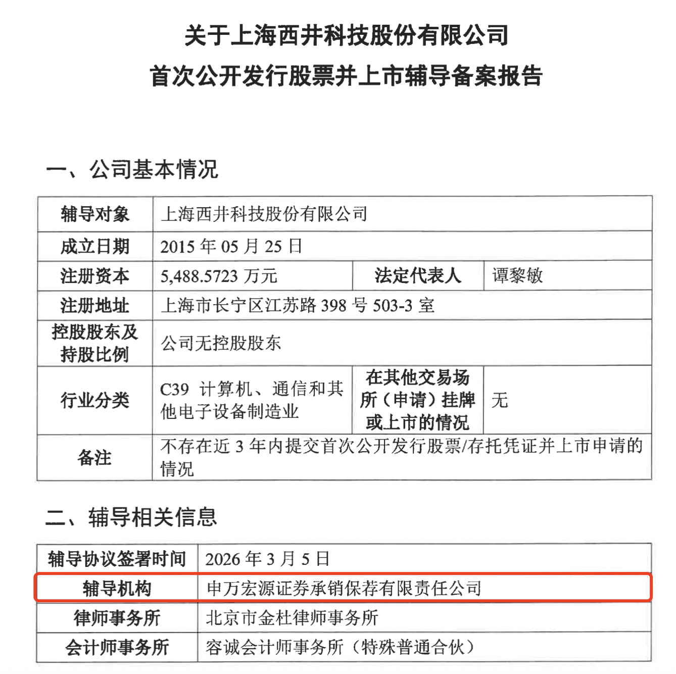
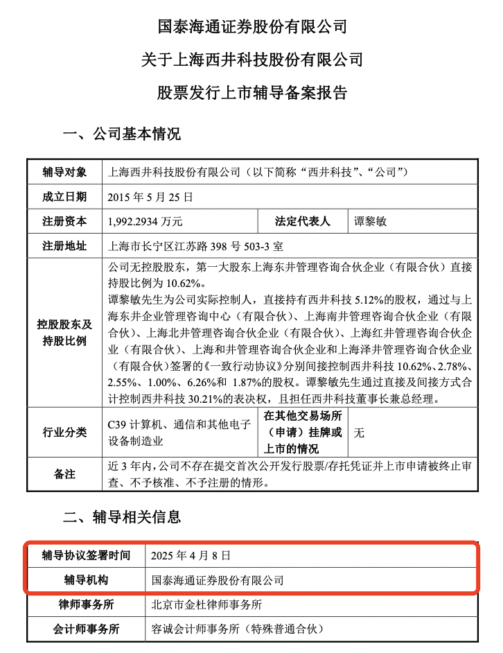
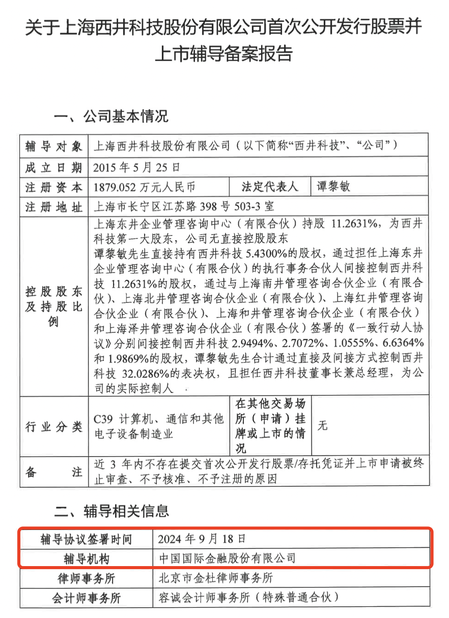
3月6日,上海西井科技股份有限公司(以下简称“西井科技”)更新IPO辅导备案,辅导机构变更为申万宏源证券承销保荐有限责任公司。
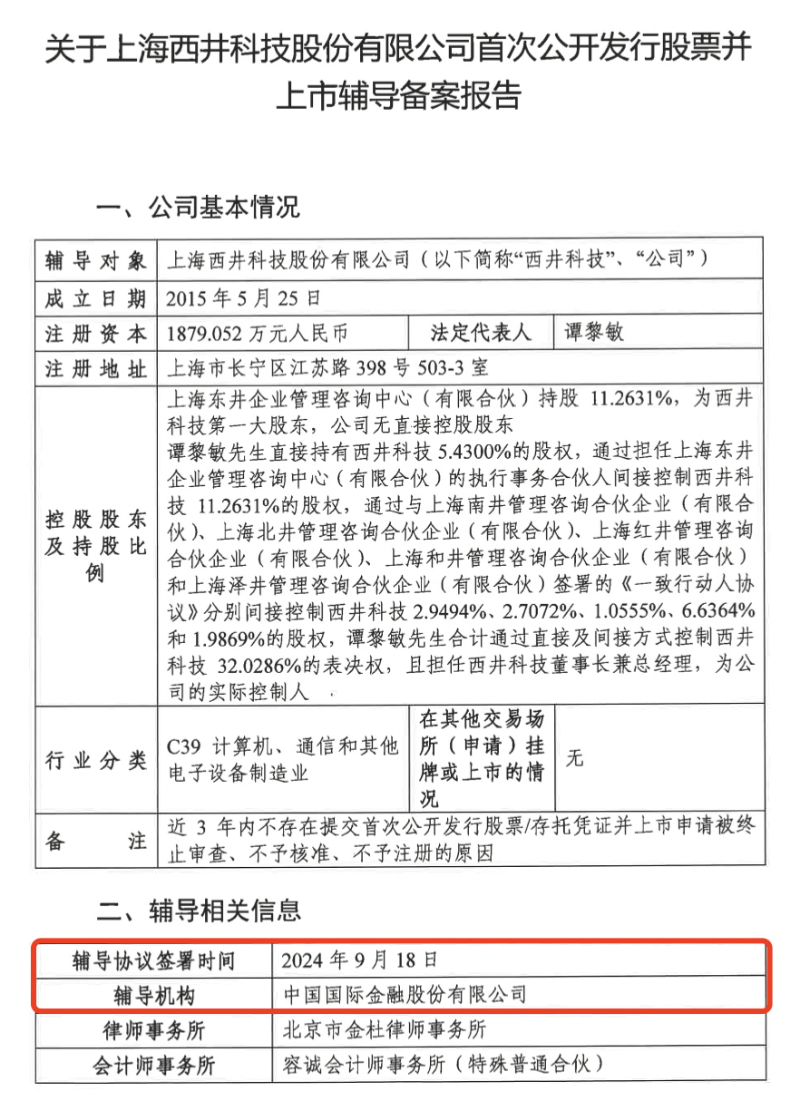
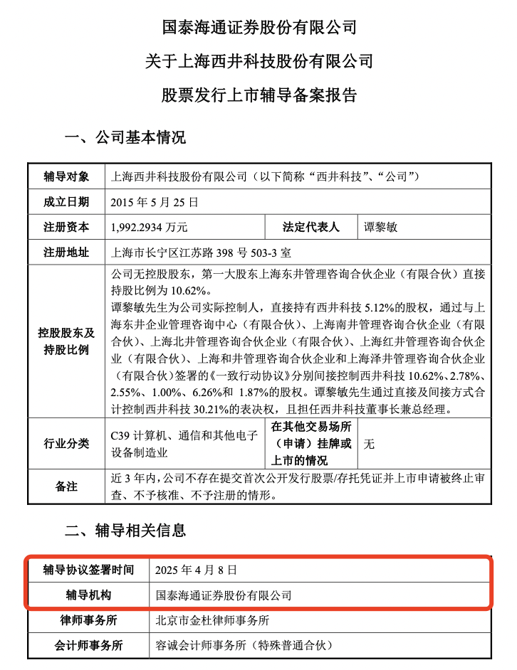
据了解,公司曾于2024年9月18日与中金公司签署辅导协议、2025年4月8日与国泰海通签署辅导协议,两度启动IPO进程。
公开资料显示,西井科技作为国家“专精特新”小巨人企业与国家高新技术企业,深耕“人工智能 + 新能源”双核心赛道,聚焦海港、空港、工厂等大物流关键场景,其自主研发的全球首款无驾驶室无人驾驶重卡Q-Truck已实现规模化商业交付,配套PowerOnair智能换电生态可实现5分钟高效补能,在绿色减碳与效率提升方面表现突出。
而公司创始人谭黎敏毕业于悉尼大学,获得博士学位。2014年,谭黎敏开始进军投资领域。2015年,谭黎敏创立西井科技。据报道,在上海青浦区有一条老街道名叫西井街,谭黎敏在此成长,故将公司命名为西井科技。
值得一提的是,以Q-Truck为原型设计的无人驾驶卡车还出现在科幻电影《流浪地球2》中。
另据西井科技官微介绍,因参演《流浪地球2》圈粉无数的西井科技明星产品——全时无人驾驶新能源重卡Q-Truck,目前正火热参演《流浪地球3》。
来源︱瑞财经
编辑︱杨舟
编辑︱杨舟















