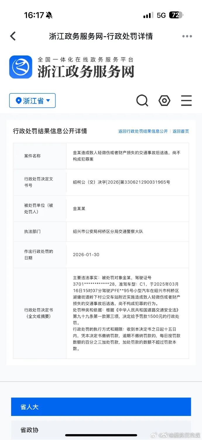
7日,记者在浙江政务服务网查询到金晨肇事逃逸事件处理结果:被处罚对象金某,驾驶证号3701************28,准驾车型:C1,于2025年03月16日15时07分驾驶沪FE**95号小型汽车在绍兴市柯桥区湖塘街道岭下村公交车站附近实施造成致人轻微伤或者财产损失的交通事故后逃逸,尚不构成犯罪的行为。处罚种类和依据:根据《中华人民共和国道路交通安全法》第九十九条第一款第三项,决定给予罚款1500元的行政处罚。行政处罚的执行方式和期限:收到本决定书之日起十五日内,凭本决定书缴纳罚款,逾期不缴纳罚款的,每日按罚款数额的百分之三加处罚款,加处罚款的数额不超过罚款本数。 浙江政务服务网行政处罚结果信息公开详情。
被誉为娱乐圈“女车神”的知名演员金晨,1月29日因“开车”成为全网焦点。当日中午,“曝金晨肇事逃逸”话题登上热搜,引发关注。
1月30日,警方发布通报:
1月29日,我局关注到网传金某在绍兴柯桥涉嫌交通肇事“顶包”信息后,立即成立专班,开展事故情况复查、调查过程复核等工作。
现基本查明,2025年3月16日中午11时许,金某、徐某青、刘某祎(经核查,三人均为外省籍人员,均系首次来绍)结伴在绍兴柯桥古镇游玩、购物,其间未就餐。15时07分,金某(持有效驾驶证件)驾驶沪F牌照黑色越野车,途经柯桥湖塘街道一路段时,为避让路上窜行犬只发生单车事故,造成车内3人轻微受伤,及驾驶车辆、道路路牌、村居围墙受损。
事故发生后,金某因脸部受伤急于就诊,在刘某祎的陪同下打车离开,直接前往上海一医院检查住院,由徐某青留在现场报警处置。交警调查中,徐某青谎称自己系驾驶员,民警经初查判断为单车事故,未发现异常情况,遂按简易程序进行处理。
经调查,徐某青事后未向保险公司实际理赔,不存在骗保事实。涉及交通违法行为将依法依规予以处理,其他有关问题还在进一步核查中。就当事交警执法情况,已由上级公安机关开展复核。
法律面前人人平等,公安机关将依法秉公处理,请广大网民不传谣,勿信谣。
在1月30日,金晨也发文回应该事件:
2025年3月16日,我和经纪人及助理三人租车在外游玩,车辆由我进行驾驶。行车途中,我为躲避路上窜出的小狗,紧急拐弯时撞向路边的警示牌及房屋围墙。
事故发生时,现场只有我们三人,因我的伤势较重,经纪人第一时间带我赶往医院急诊并紧急做了手术,助理留下处理事故。
由于事发突然,加上当时情绪紧张,助理向交警说明自己是驾驶人,并配合完成了事故认定。当我手术结束意识恢复后,了解了该事件的处理过程,我认为我本人作为实际驾驶员必须承担全部事故责任及为此次事故中出现的不当处理承担全部责任。因此,我让助理立即联系保险公司,申请撤销保险理赔,所有车损费用及路边设施和房屋围墙相关方的经济损失由我本人全额承担,相关赔付已于2025年4月完成。
作为一名公众人物,我未能做好表率,反而因个人行为占用社会资源,给大家带来了困扰与担忧,我对此深感惭愧。感谢大家的关心与监督,我会深刻反省,今后一定更加严格遵守交通法规,谨言慎行,切实承担起应尽的社会责任。
编辑︱林木














