最近,多名消费者反映,说自己买了家政保洁卡后,不仅约不上服务,想退款也难如登天,涉事家政公司更是直接失联了。到底是怎么一回事?一起看看吧~
购买家政保洁卡后 多人称遭遇客服失联、退款无果
近日,多名消费者向记者爆料,通过微信朋友圈推送的家政服务广告购买“柴米家政”等相关品牌的保洁卡后,遭遇服务中断、客服失联、退款无果的情况,涉及金额从数百元到数千元不等,涉及的消费者有数百人。
爆料人杜女士介绍,去年8月,她在网上看到家政服务广告,其中“5次保洁399元”“单次79.8元”等优惠力度吸引了她。因即将搬家,需要频繁保洁,直接购买了价值2000余元的年卡。
10月,杜女士再次预约保洁时,客服以“人太多”为由拒绝预约。11月,她多次联系不上客服,便到小程序上提出退款要求,对方承诺11月底退款到位,但到期后不仅退款未到账,相关小程序和客服均已无法联系。“我打了广州12345投诉,得到的回复只是‘正在催退款’,没有实质性进展。”无奈之下,杜女士在社交平台上搜索相关信息,才发现有大量消费者遭遇了同样的问题。
深圳不少网友也遇到了这类情况,有网友表示,做了几次就失联了。
记者搜索柴米生活家政小程序,平台出现风险提示:小程序近期被大量用户投诉,可能涉嫌交易纠纷。当试图用手机号登录时,则显示该小程序暂时无法使用。
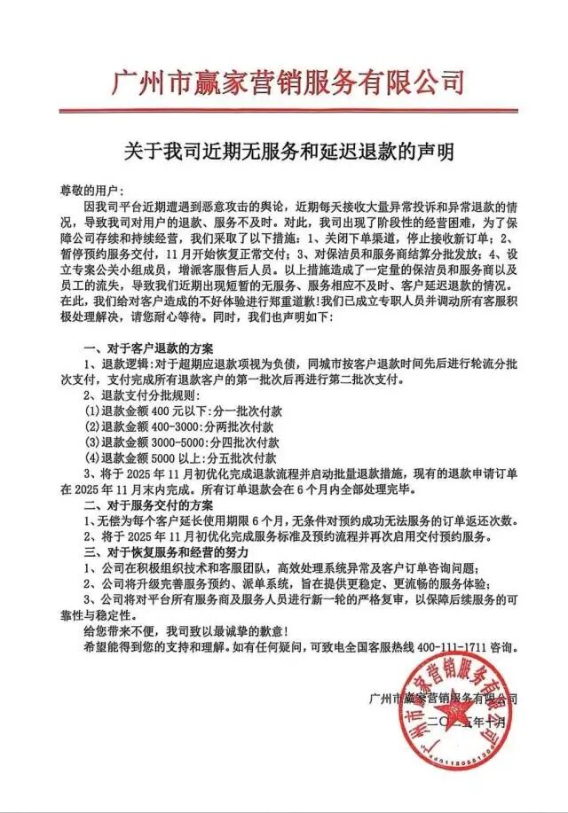
记者在消费者提供的材料中看到,柴米家政的运营公司为广州市赢家营销服务有限公司,位于南沙,其曾发布声明,称因遭遇“恶意攻击的舆论”和“大量异常投诉退款”导致经营困难,宣布关闭下单渠道、暂停预约服务,并制定了分批次退款方案:400元以下一次付清,400—3000元分两批次,3000—5000元分四批次,5000元以上分五批次,承诺2025年11月初启动批量退款,6个月内处理完毕,同时将服务期限延长6个月。
该声明并未打消消费者疑虑,多名消费者表示,声明发布后仍无法联系到客服,退款进度毫无消息。“我购买了399元的套餐,到现在还没有退款。”爆料人王女士表示。
记者拨打该公司声明中的热线电话,电话提示“您所拨打的企业电话尚未开通”。
企查查APP显示,该公司于去年10月新增侵权责任纠纷,实际控制人有被执行人高风险信息。截至发稿,涉事公司仍未公开具体的退款进展。
编辑︱胡影雅



















