1月14日,ExegenesisBioInc.(以下简称:嘉因生物)向港交所主板递交上市申请,建银国际为其独家保荐人。
嘉因生物成立于2019年,是一家专注于基因疗法及寡核苷酸药物的生物制药公司。凭借自主研发的AAVarta(AI辅助AAV衣壳进化发现平台)及SODA(沉默寡核苷酸设计方法)技术平台,公司已建立涵盖神经系统疾病、眼科疾病及其他遗传或慢性疾病的多元化产品管线。
嘉因生物目前并无获准作商业销售的产品,且于往绩记录期间录得亏损。2024年、2025年前9月,公司收益分别为0元、129.9万元,期间亏损分别为2.2亿元、9433.2万元。
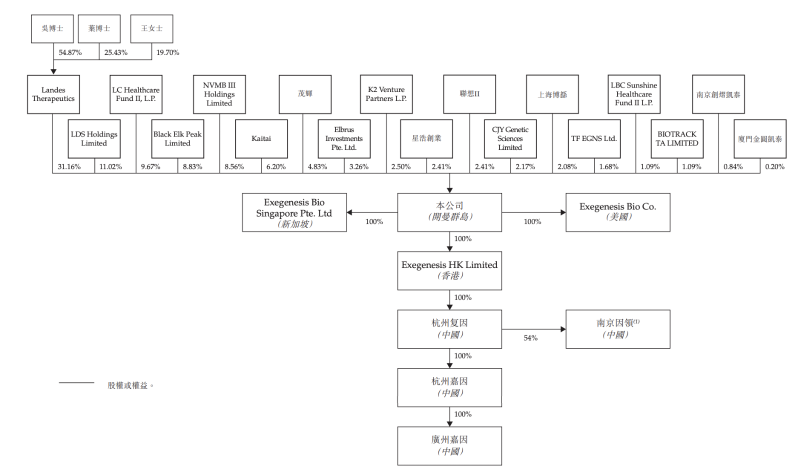
IPO前,嘉因生物的控股股东吴振华、叶国杰、王立军及Landes Therapeutics Ltd凭借一致行动安排,有权于公司股东大会上行使或控制行使合共31.16%的投票权。
目前,吴振华担任公司主席、执行董事兼行政总裁,叶国杰担任公司执行董事兼首席科学官,王立军担任公司非执行董事。
吴振华,53岁,美国国籍,为嘉因生物的创办人、董事长、首席执行官兼公司执行董事。他自2019年5月24日起担任公司董事,并于2026年1月6日获调任为执行董事。他主要负责集团的整体管理、战略规划、业务发展及整体研发计划。
吴振华于医药研发行业拥有逾20年经验。吴振华于2018年8月至2019年2月担任Neu Excell的行政总裁。创立集团前,他担任Vaxxinity, Inc.(前称United Neuroscience)的副总裁兼临床前开发主管。于2015年11月至2018年2月,他亦于葛兰素史克担任副总监及总监。于2006年4月至2015年11月,吴振华于默克公司担任高级科学家及主任科学家。
吴振华于2016年6月至2018年6月担任美中医药开发协会费城分会(SAPA-GP)会长,并自2024年6月起担任中国细胞与基因治疗学会会长。
吴振华于1995年6月在中国兰州大学取得细胞生物学学士学位。于1998年7月,他在中国取得中国科学院上海细胞生物学研究所细胞生物学硕士学位。于2005年5月,他在美国取得罗切斯特大学神经科学博士学位。
叶国杰,60岁,美国国籍,为嘉因生物的联合创办人之一、集团执行董事兼首席科学官。叶国杰于2019年9月加入集团。他于2020年2月12日获委任为董事,并于2026年1月6日获调任为执行董事。他主要负责就病毒学研究及研发活动提供指导。
叶国杰于医药研发方面拥有逾32年经验。加入集团前,他于1995年10月至2000年1月在美国芝加哥大学进行博士后研究。于2001年2月至2004年6月,他于Medi GeneInc.担任高级科学家。于2004年7月至2019年9月,叶国杰任职于Applied Genetic Technologies Corporation,而其最后职位为临床前研发执行总监。
叶国杰于1986年7月在中国江西师范大学取得化学学士学位。于1989年5月,他在中国取得中国科学院上海有机化学研究所有机化学硕士学位。于1992年6月,他于同一研究所取得有机化学博士学位。于1993年12月至1995年10月,叶国杰在美国威尔康奈尔医学院进行分子生物学博士后研究。
王立军,55岁,美国国籍,为嘉因生物的联合创办人之一、集团非执行董事。王立军于2019年9月加入集团。她于2020年2月12日获委任为董事,并于2026年1月6日获调任为非执行董事。王立军于2019年9月至2026年1月担任公司首席技术官,主要负责药品工艺开发及生产的整体管理。她主要负责为集团的整体发展提供指导。
王立军于生化工程及生物医药研发方面拥有逾30年经验。于2018年4月至2019年8月,她于Encoded Therapeutics担任工艺开发及生产总监。于2009年7月至2018年3月,她于Brammer Bio担任工艺开发及生产主管。于2009年7月至2018年3月,她于Florida Biologix担任相同职位。于2006年7月至2009年8月,她任职于Applied Genetic Technologies Corporation,而其最后职位为高级研究员。于1995年4月至1998年3月,她于华东理工大学生物工程系及外语系担任助理工程师。
王立军于1992年7月在中国华东理工大学取得生化工程学士学位,并于2005年5月在美国堪萨斯大学取得化学硕士学位。
薪酬方面,2024年,吴振华、叶国杰、王立军薪酬(剔除以股份支付的付款)分别为242.5万元、253.2万元、278.8万元。
编辑︱林木
















