12月26日,重庆国贵赛车科技股份有限公司(以下简称:国贵科技)北交所IPO获受理,保荐机构为中国国际金融股份有限公司,保荐代表人为黄财建、刘定,会计师事务所为信永中和会计师事务所(特殊普通合伙)。
招股书显示,国贵科技成立于2006年4月,专注于从事高性能汽车零配件的研发、生产和销售,包括以汽车机械悬架、空气悬架为代表的汽车悬架系统零部件和以涡轮增压器、连杆等为代表的汽车动力系统零部件在内的各类汽车零部件产品,并拓展至汽车周边相关的机电类产品,以eBay、Amazon等国际电商平台及自营网站为主要媒介,将产品销往美国、欧洲等多个国家和地区。
本次IPO,国贵科技拟募集资金4.56亿元,将用于汽车悬架升级零配件智能制造生产项目、研发测试中心及信息化建设项目、品牌建设与营销推广项目、补充流动资金。
2022年-2024年及2025年上半年,国贵科技营业收入分别为7.49亿元、6.4亿元、6.9亿元及4.45亿元;净利润分别为8588.1万元、6161.07万元、5112.16万元及4673.17万元;毛利率分别为43.25%、43.3%、41.91%、42.71%。
自成立以来,公司始终专注于欧美汽车后市场领域,已成功创立自主品牌MAXPEEDINGRODS,累计服务了超400万名用户。公司销售收入主要来源于境外,报告期内,公司境外销售收入分别为7.47亿元、6.34亿元、6.82亿元和4.43亿元,占当期主营业务收入的比例分别为99.80%、99.11%、98.95%和99.53%。
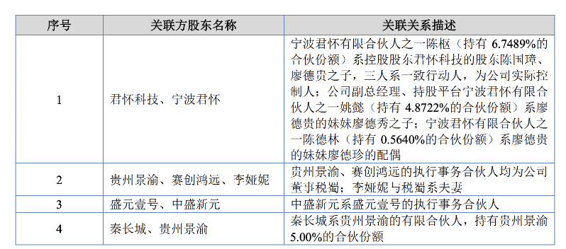
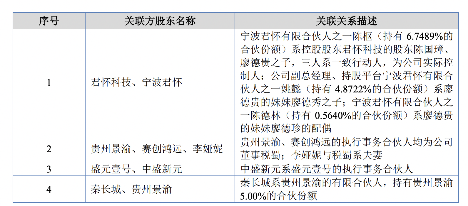
截至本招股说明书签署日,陈国璋、廖德贵通过君怀科技间接持有国贵科技91.32%股份,陈枢现担任国贵科技董事长兼总经理,其通过宁波君怀间接持有公司0.09%股份。陈国璋、廖德贵系配偶关系,陈枢为陈国璋、廖德贵之子。陈国璋、廖德贵与陈枢于2024年9月10日签署了《一致行动协议》。
另外,宁波君怀持股1.37%。其中,宁波君怀由有限合伙陈枢、姚懿、陈德林分别持有6.75%、4.87%、0.56%的合伙份额。姚懿系廖德贵的妹妹廖德秀之子;陈德林系廖德贵的妹妹廖德珍的配偶。
编辑︱杨舟
- 歼-36新原型机空速管消失,专家:打脸美国2035始入列推测 解放军今军演!郑丽文轰赖清德“把路走绝”: 连累全台2300万人 巴拿马政府:立即修复纪念碑,此前巴一市政府强拆中巴公园及华人纪念碑 曹兴诚亲密照,北检“未发现深伪”!谢寒冰获不起诉喊:证实是真的 成龙公开认错!亲揭与房祖名父子关系破裂“1年1通电话没了” 58岁周慧敏后台步履蹒跚需搀扶,于台上被近距离拍摄状态曝光 中柬泰外长举行三方会晤,形成重要共识,柬泰两国外长感谢中方 离休干部朱香梅逝世,享年91岁,系乌兰夫儿媳、乌可力夫人 围台军演 | 东部战区发布AI片,首现机器人攻城 韩国公布金建希弊案最终调查结果,涉“收贿卖官”起诉尹鍚悦夫妇等66人
















