大埔宏福苑昨日(26日)发生五级大火,导致严重死伤,火势数分钟内迅速蔓延至整栋大厦,及后火舌更伸延至其他6栋大楼。维修承办商被指在工程中使用易燃物料,而维修工程费用更高达3.3亿港元,远高于同类型工程价钱。《星岛头条》翻查宏福苑业主立案法团文件,并整合相关维修时间线。
房屋局通知需强制验楼
大埔宏福苑于2016年6月10日月收到房屋局通知,需要进行强制验窗、验楼。宏福苑需于2016年9月10日前完成注册检验人员的委任工作,并于2017年1月10日前完成指定检验;同时,需按照相关规定于2017年6月10日前完成所有指定修葺工程。
▲验楼通知。文件截图
验楼报告指出安全隐患
2019年12月,注册检验人员完成验楼报告,大厦外墙已出现多项明显损坏,包括部分纸皮石饰面存在石矢爆裂、剥落、崩烂、钢筋外露或渗水等情况。其中,冷气机台底、窗台底、窗檐顶及底部情况尤为严重;窗檐面板亦普遍出现纸皮石剥落与因渗水而发黑的现象。此外,外墙所有檐底及冷气机台底均存在因潮湿而发黑或滋生青苔的状况。
结构构件方面,报告指部分楼梯墙身、天花有小量石矢崩烂,爆裂情况,而墙身批荡空鼓情况较多;部分楼层水表房,电表房,消防喉辘房及垃圾房内之墙身、天花有石矢剥落/磁砖崩烂情况,垃圾房内之百页窗有部份生锈,但情况不算严重。
在防火安全构件方面,报告亦指出多项不足。包括部分楼梯楼层需加装耐火物料以保护非紧急设施装置;各座大厦的个别防烟门、天台、机电房门及地下大堂士多房门,未具备一小时耐火效能;此外,各座的消防上水泵均未设置后备泵,整体防火安全有待加强。
▲大埔宏福苑于2016年6月10日收到房屋局通知,需要进行强制验楼。文件截图
▲验楼报告指,纸皮石饰面存在石矢爆裂、剥落、崩烂、钢筋外露或渗水等情况。文件截图
▲结构构件方面,报告指部分楼梯墙身、天花有小量石矢崩烂,爆裂情况,而墙身批荡空鼓情况较多。文件截图
▲在防火安全构件方面,报告亦指出多项不足。文件截图
▲2019年12月,注册检验人员完成验楼报告。文件截图
约3.3亿港元维修费用金额远高同类屋苑
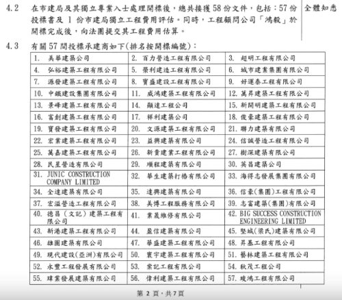
2023年7月14日,业主立案法团指接获57个投标。于2024年1月28日会议记录中,业主立案法团提供承建商投票率,图表显示“宏业建筑工程有限公司”得票率更高,费用约3.3亿港元。法团亦表明集资日期会再作决定,惟后来却一直没有消息。及至6月3日,居民突然收到通知,每单位需集资156,602到182,702港元,并需于6个半月内分6期缴付缴交费用,法团更发律师信指,住户需“承担迟交或欠交大厦维修工程分摊费用而引致法团损失之一切责任或费用”。
▲约3.3亿港元维修费用。文件截图
电视节目揭露争议居民罢免旧法团
对于高昂的维修费用与仓促的决策时间,宏福苑居民纷纷表示强烈不满。2024年7月,电视节目《东张西望》报道相关事件,揭露业主立案法团选择3.3亿维修方案,比起其他方案贵出1.5亿港元,金额亦远高于同区或同类型屋苑,引发业主强烈反弹,质疑“黑箱作业”。
更有反对维修的业主在尝试召开特别业主大会时,遭法团发出律师信,警告须承担相关讼费。节目画面中,多名业主当面质问法团主席,要求旁听会议,却遭主席以一句“旁听系无意思”断然拒绝。其间,业主不断拍门抗议,法团仍坚持举行闭门会议。
及后,第一期缴款期限延至7月31日,整笔维修费分为六期,于十个月内缴付。其后,有业主根据《建筑物管理条例》的法定要求,成功召开特别业主大会,希望重新表决维修方案,甚至改选法团成员。经过多方努力,去年九月,业主在特别大会上经讨论后,以大比数通过罢免已任职超过十年的原法团,并选出新任法团代表。
▲2023年7月14日,业主立案法团指接获57个投标。文件截图
▲每单位需集资156,602到182,702港元。文件截图
▲法团表明集资日期会再作决定。
▲法团发律师信指,住户需“承担迟交或欠交大厦维修工程分摊费用而引致法团损失之一切责任或费用”。节目截图
▲原法团被罢免。文件截图
法团曾收工人吸烟投诉 通知承建商跟进
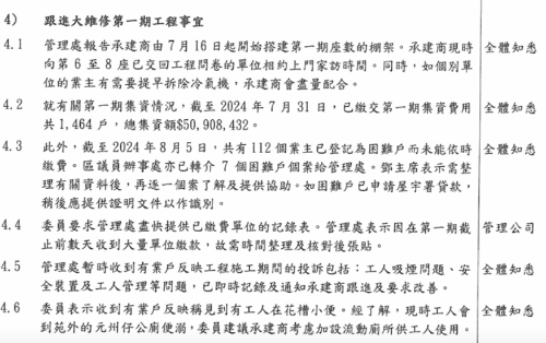
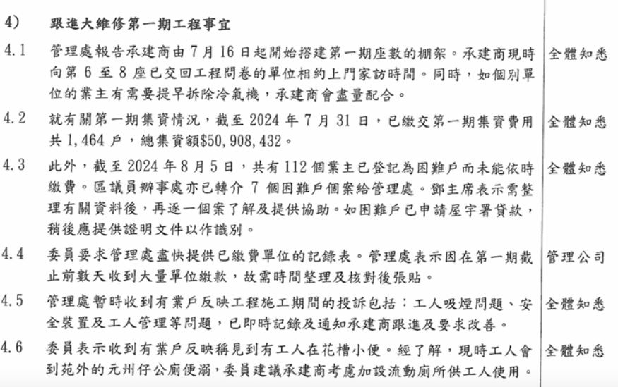
2024年8月5日的会议记录中,业主立案法团表示收到居民投诉工人吸烟问题,并已通知承建商跟进。
▲法团曾收工人吸烟投诉,通知承建商跟进。文件截图
纸皮石被注明“未知何种物料”砖瓦报价高于市场水平
2024年9月27日,工程顾问公司“鸿毅建筑师有限公司”就外墙物料向屋苑提供了详细分析,比较“纸皮石”与“砖瓦”的差异。除了解释两者在厚度与损坏率上的区别外,也同时列出了市场一般价格与承建商“宏业建筑工程”的报价。
其中,“纸皮石”的市场平均价格为每平方米40港元,而宏业建筑工程的报价为32港元,较市价为低;然而,当时文件注明“未知何种物料”,意味用料细节未明。至于砖瓦方面,宏业的报价则相对较高:中国制砖瓦市价约130港元一平方米,该公司报价150港元;日本制砖瓦报价为190至200港元一平方米,同样高于市场水平。
▲纸皮石被注明“未知何种物料”,砖瓦报价高于市场水平。文件截图
钢筋接驳数量不足
同年11月7日,“宏业”向屋苑通报,在外墙打凿工序进行期间,发现多个混凝土窗檐(建筑装饰,Architectural Feature)及空调机遮檐(冷气机平台,A/C hoods)存在钢筋接驳数量不足的问题,且该情况明显偏离一般正常设计规范。
▲钢筋接驳数量不足。文件截图
临时加插重建工程 又耗1,650万港元
2025年3月,立案法团举行特别业主大会,业主选择透过删减部分工程项目以节省开支,包括外墙纸皮石透明面漆工程、升降机门油漆翻新等,共逾1,500万港元。然而,即使削减该些项目,屋苑仍需向承建商宏业建筑工程支付160万港元订金;而临时加插的重建外墙窗眉补救工程,费用为1,650万港元。
8月30日,顾问公司预计,连拆除围网及棚架,所有工程将不会迟于2026年6月完成。
▲2025年3月,业主大会临时加插重建工程,又耗1,650万港元。文件截图
▲8月30日,顾问公司预计,连拆除围网及棚架,所有工程将不会迟于2026年6月完成。文件截图
以上内容归星岛新闻集团所有,未经许可不得擅自转载引用。
编辑︱杨舟




























