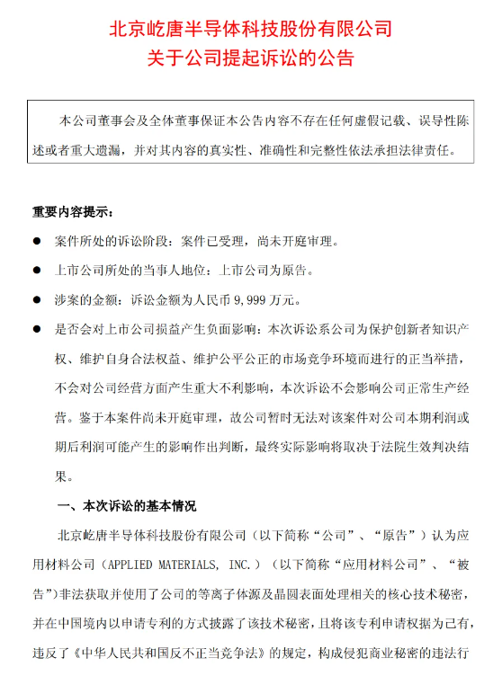
8月13日,国内半导体设备龙头北京屹唐半导体科技股份有限公司(以下简称“屹唐股份”)公告称,公司因认为应用材料公司(APPLIED MATERIALS, INC.)非法获取并使用了公司的等离子体源及晶圆表面处理相关的核心技术秘密,在中国境内以申请专利的方式披露了该技术秘密,且将该专利申请权据为己有,违反了《中华人民共和国反不正当竞争法》的规定,构成侵犯商业秘密的违法行为,向北京知识产权法院提起诉讼,诉讼金额为人民币9999万元。
截至本公告披露日,该案件已立案,尚未开庭审理。
公司表示,本次诉讼不会对公司经营方面产生重大不利影响,也不会影响公司正常生产经营。最终实际影响将取决于法院生效判决结果。
屹唐股份表示,利用高浓度、稳定均匀的等离子体进行晶圆表面处理是公司的关键技术之一,相关技术被广泛应用于公司的干法去胶、干法蚀刻、表面处理及改性等半导体加工设备中。公司在该领域具备领先的原创性技术能力,并拥有相关技术秘密。
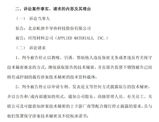
被告应用材料公司招聘了曾在原告全资子公司Mattson Technology, Inc.(以下简称“MTI公司”)工作的两名涉案员工。该两名员工了解公司关于等离子体的产生和处理方法的核心技术,熟悉和掌握相关设备结构以及技术工艺。在MTI公司任职期间,该两员工均签署了保密协议,对包括涉案技术秘密在内的技术信息承担严格的保密义务。
证据显示,应用材料公司招聘该两名员工入职后,向中国国家知识产权局提交了一份发明专利申请,其中主要发明人即为前述两名员工,该专利申请披露了屹唐股份与MTI公司共同所有的涉案技术秘密。
屹唐股份表示,被告非法获取和使用原告的技术秘密,并在中国境内以申请专利的方式披露了该技术秘密,将该专利申请权据为己有,违反了《中华人民共和国反不正当竞争法》的规定,构成侵犯商业秘密的行为,对原告的知识产权和经济利益造成严重的损害。经查,被告涉嫌实行将使用涉案技术秘密的产品向中国境内的客户进行推广销售的行为,进一步造成了对原告商业秘密权益的侵害。
▲图据官网
值得注意的是,屹唐股份一个月前刚刚上市。7月8日,屹唐股份在上海证券交易所科创板正式挂牌上市。上市首日,屹唐股份开盘一度涨超200%。截至8月13日收盘股价报22.88元,总市值676.23亿元。
屹唐股份的主营业务为干法去胶、快速热处理和干法刻蚀设备的制造。上述三类设备是芯片制造工艺中的必备流程,其中,刻蚀设备在芯片制造工艺中的重要性程度仅次于光刻机,位于技术含量最高的“卡脖子”领域。
该公司技术主体是2016年收购的美国半导体晶片加工设备供应商MTI公司,这也是中国资本第一次成功跨境收购半导体装备公司。此后,屹唐股份在亦庄国投的支持以及半导体专家、公司首席执行官陆郝安的带领下,挺过了“过渡期”并完成了对MTI的全面整合。2025年一季度,屹唐股份实现净利润2.18亿元,相比去年同期增长113.09%。
在这背后,2016年亦庄国投主导的对MTI的收购功不可没。据了解,先进制程芯片的制造过程有超过1000道工序,其中每一种工艺步骤都要使用不同的专用设备。其中,芯片制造主要分为前道工艺晶圆制造和后道工艺封装测试,其中前道工艺的技术难度高,相对复杂。而屹唐股份的三项业务干法去胶、快速热处理和干法刻蚀就分布在前道工艺中,且技术来源均为自主研发。
招股书显示,报告期内,屹唐股份2022年-2024年来源于中国境内的收入复合增长率达19.85%,公司来自境内的销售收入占公司营业收入的比重由2022年的45.15%上升至2024年的66.67%。其中,来自境内的专用设备收入占公司专用设备收入总额的比重由2022年的48.57%上升至2024年的72.74%。
公开资料显示,应用材料公司(APPLIED MATERIALS, INC.)是一家美国半导体和显示设备制造商,成立于1967年。
该公司官网显示,2025财年第一季度,公司营收71.7亿美元,同比增长7%,净利润11.85亿美元,实现经营活动现金流9.25亿美元,GAAP营业利润率30.4%,非GAAP营业利润率30.6%。
编辑︱杨睿奇
















