8月6日,深圳市富泰和精密制造股份有限公司(以下简称:富泰和)回复北交所第二轮审核问询函,保荐机构为中德证券,保荐代表人为宋宛嵘、赵泽皓,会计师事务所为致同会计师事务所。
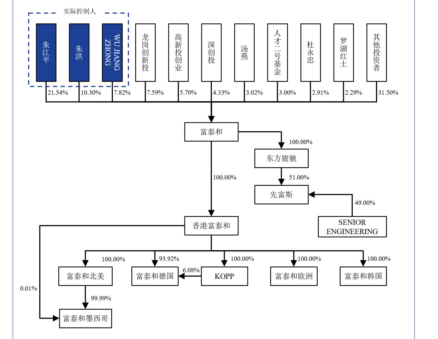
根据申请文件及问询回复:富泰和控股股东、实际控制人朱江平、朱洪和WU JIANG ZHONG系兄弟关系,三人签署了《一致行动协议》及《一致行动协议之补充协议》,约定三人在公司股东会、董事会及公司日常经营管理决策等方面保持一致行动,一致行动协议在三人持有公司股份期间持续有效。本次发行完成后,朱江平、朱洪、WU JIANG ZHONG合计持股比例为29.73%。
实际控制人朱江平、朱洪、WU JIANG ZHONG共同出具了自愿限售承诺,承诺自发行人股票于北京证券交易所上市之日起12个月内,不转让或者委托他人管理其直接、间接持有的发行人本次发行前的股份等。
对此,北交所要求富泰和:结合一致行动协议的约定与实际控制人的股票限售情况,按照《适用指引1号》1-6相关要求,对发行人相关主体上市后至少36个月内维持一致行动关系的稳定性及保持控制权稳定性作出详细安排。
富泰和表示,根据《业务规则适用指引第1号》1-6的相关要求,“发行人相关主体通过法定或者约定形成的一致行动关系拥有公司控制权的,应当就上市后至少36个月内维持一致行动关系的稳定作出具体安排,如拥有控制权的主体所持股份比例较低(如未达到30%)或与其他股东持股比例接近,拥有控制权的主体及其一致行动人应当就上市后至少36个月内保持控制权稳定作出具体安排。”
发行人实际控制人朱江平、朱洪、WU JIANG ZHONG 已在《一致行动协 议》《一致行动协议之补充协议》的基础上,签署了《一致行动协议之补充协议 (二)》,主要内容如下:
为进一步确保公司发行上市后控制权的持续稳定,实际控制人朱江平、朱 洪、WU JIANG ZHONG 出具了《关于股份流通限制及自愿锁定的承诺》,承诺自发行人股票在北京证券交易所上市之日起 36 个月内,不转让或者委托他人管 理其直接、间接持有的发行人本次发行前的股份,也不由发行人回购该部分股 份,并对股份减持的数量、价格及程序作出限制,以保证其在公开发行后可预 期期限内对发行人的控制权保持稳定和有效。
综上,发行人实际控制人为维持一致行动关系的稳定性及保持控制权稳定 性已作出的相关安排详细明确、可执行并充分有效,符合《业务规则适用指引 第 1 号》1-6 的相关要求。
招股书显示,富泰和成立于2005年4月12日,注册资本8931.5万元,法定代表人为朱江平,主要从事汽车发动机零部件、汽车底盘零部件、新能源车电驱零部件、家电卫浴零配件的研发、生产和销售。
2021年至2023年及2024年前9月,富泰和营业收入分别为5.44亿元、5.97亿元、7.32亿元及6.48亿元,净利润分别为3054.94万元、4955.12万元、5387.97万元、6528.34万元,毛利率分别为31.66%、27.70%、27.93%和29.64%。
本次发行前,富泰和实际控制人朱江平、朱洪、WU JIANG ZHONG(伍江中)为兄弟关系,合计控制公司39.65%的表决权。其中,朱江平担任公司的董事长;朱洪担任公司的董事、总经理;伍江中担任公司的董事。
编辑︱邹漾










