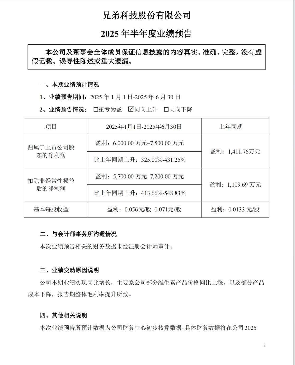
7月3日,兄弟科技股份有限公司(002562.SZ)(以下简称:“兄弟科技”)发布业绩预告,2025年上半年预计实现净利润6000万元—7500万元,同比增长325%—431.25%。截至当天收盘,兄弟科技报4.93元,涨幅0.20%。
公告显示,公司本期业绩实现同比增长,主要系公司部分维生素产品价格同比上涨,以及部分产品成本下降,报告期整体毛利率提升所致。
资料显示,兄弟科技主营维生素和皮革化学品的研发、生产与销售等业务。公司为全球最大的维生素K3供应商、中国最大的皮革化工企业和中国最大的铬鞣剂供应商。
兄弟科技自 2000 年第一个维生素产品“维生素 K3”投放市场至今,已建立形成维生素 K3、维生素 B1、维生素 B3 和维生素 B5 四大维生素产品的产业平台。
根据公司财报显示,2024年一季报、半年报、三季报、年报和2025年一季报对应的营收分别为8.1972亿、17.5055亿、25.995亿、34.4141亿、9.1889亿。
根据公司财报显示,2024年一季报、半年报、三季报、年报和2025年一季报对应的净利润分别为-2520.4722万、1411.7629万、3253.9075万、4081.367万和2090.8132万。
此外,从前十大流通股股东看,截至2025年3月末,其中,有五家新进,分别为中国银行股份有限公司-招商量化精选股票型发起式证券投资基金、中信证券股份有限公司、林洁璇、郭海明、陈浩鑫。有一个减持股东是浙商银行股份有限公司-国泰中证畜牧养殖交易型开放式指数证券投资基金。
▲截至日期:2025-03-31 十大股东情况
▲截至日期:2024-12-31 十大流通股东情况
值得注意的是,星岛环球网记者对比2024年四季度十大流通股股东发现,截至当年底,新进为第四大流通股股东深圳毕升私募证券基金管理有限公司-必胜季季升1号私募基金持有615.912万股,在截至今年三月底的前十大流通股股东中,已经不见踪影。
星岛环球网杨睿奇报道









