大角咀鲜鱼行学校家长联同校方代表,今日(6月9日)前往旺角警署报案,指控校服商“亚洲校服公司”(Asiatic Uniform Co.) 涉嫌收取冬季校服费用后未有交货,且拖延退款。翻查资料,校方早前曾在家长通告中,指控亚洲校服公司欠货,因而解约,该校夏季校服供应也因此被波及影响,需要借出库存校服供有需要家长应急。事件发酵下,负责人其后回复传媒时表示,强调已正安排退款。
鲜鱼行学校家长与校方报警
据受影响的家长在社交平台Threads表示,去年10月已透过学校向亚洲校服公司订购及缴付冬季校服费用,但该公司一直未能交货。至去年12月,该公司竟仍要求学校支付相关订单的“尾数”。经多番追讨退款,该公司一直拖延,至今更被发现其写字楼已搬迁,无法联络追讨。该名家长称事件中损失584港元,但估计总共有80多名家长受影响,质疑事件涉及欺诈,今日已联同校方到警署报案。据了解,目前警方将案件列作“求警调查”跟进。
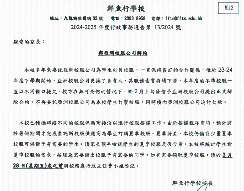
▲鲜鱼行学校今年3月发通告,宣布与亚洲校服公司解约。
网上资料显示,亚洲校服公司今年3月将地址迁至尖沙咀广东道新港中心二期。记者上门视察,该公司租用了新港中心7楼一共享办公室。一名女职员透露,截至上星期仍不时有家长上门取校服,然而该公司今日则无人上班。另外该公司位于青山道荣吉工业大厦的办公室,大门水牌亦已被胶纸遮盖。记者试图致电公司电话,但无人接听。
鲜鱼行学校与亚洲校服公司解约
据了解受影响学校为鲜鱼行学校,学校官网显示早在今年3月份校方已发家长通告,宣布与亚洲校服公司解约。校方指出,与亚洲校服公司合作多年,关系一直良好。然而,自2023至24年度下学期起,该公司更换负责人后,服务质素持续下降。本学年的冬季校服更以不同借口一再拖欠。校方于本年2月上旬已正式发信予亚洲校服公司,提出解除合约,不再委托其服务,并同时展开追讨欠款程序。
学校当时续指,因应事件及夏季将至,校方正积极联络其他校服供应商招标,以委聘新供应商处理学生订购夏季校服事宜。由于招标程序需时,预计需至暑假期间才能完成。校方当时表示,仍备存少量夏季校服,可供借予有紧急需要的学生。
负责人称正安排退款
事件发酵下,亚洲校服公司负责人其后回覆传媒,提到是平时负责业务的家人患病,她不熟悉下临急接手导致混乱,强调已正安排退款。而在Threads上投诉的家长,至下午6时许也表示:“校服商刚刚联络左我,已退款比我了,报警加传媒嘅力量真系大啦!多谢各方了解。”
警方表示,旺角警区今日(6月9日)接获报案,指约80名家长于去年十月向一校服公司订购一批校服,并已缴付共约二万港元费用,惟该公司至今未能提供相关货物。报案人其后要求对方退款不果,于是报案。案件暂列作“求警调查”,交由旺角警区刑事调查队第八队跟进,暂未有人被捕。
以上内容归星岛新闻集团所有,未经许可不得擅自转载引用。






