在之前的文章中,我们已经介绍了香港大学、香港科技大学、香港理工大学、香港浸会大学及香港教育大学的2025本科招生计划。今天,让我们把目光投向岭南大学,了解这所香港的博雅大学在2025年的内地生招生政策。
岭南大学,简称岭大,位于香港屯门虎地。岭南大学共有6个学院、16个学系、2个教学中心、2个学术部(科学教研组及音乐部)等,涵盖人文学科、商学、社会科学等范畴,提供29个荣誉学士主修课程。现时,岭南大学与香港都会大学、武汉大学、深圳大学在部分硕士、博士研究领域开展双学位办学。
一、录取标准
该校自主招收来自内地31个省、市、自治区的不设文理限制,应届高考生(包括复读生)。亦不设省市限额,择优录取。录取时将考量以下因素:
· 应届国家统一高考成绩(总分须达到所属省市之一本线/特殊类型招生控制线以上)
· 英语水平(应届内地高考生必须于高考英语科目考试中取得110分或以上(以满分150分计算))
· 课外活动及个人成就
· 申请人综合素质
· 面试表现(如有)
· 其他课程要求(如有)
本校鼓励申请人考虑提供任何有助于本校了解同学的学术能力、英语水平、课外活动记录及个人成就之资料,包括公开考试成绩、奖项、证书、个人履历、社会服务及实践经历等。
二、申请程序
岭大对应届内地高考生(包括复读生)采取自主独立招生的政策,并没有参加“全国普通高校统一招生计划”(统招),故不占内地高校志愿填报,有意报考的学生须直接向本校提交网上入学申请。
根据国家教育部与香港特别行政区政府教育局的协议规定,内地学生若已获香港自主招生高校录取并确认接纳有关学籍,将不能参加内地高招录取程序,内地统招高校亦不会考虑予以录取,此安排不得异议。申请人接受该校录取前,必须清楚并同意有关安排,相关决定不接受基于任何理由的反悔、撤回或改变。
三、申请注意事项
1、应届内地高考生请于申请系统选择“Current Mainland Gaokao Candidates"/”应届内地 高考生"通道。如申请人非应届内地高考生,请循“Direct Admission(except current Mainland Gaokao candidates"/“直接入学申请"通道提交入学申请。
通过错误的通道提交之申请将不获受理,而各通道之间的资料亦不能共享及转移。
2、除特别注明之部份外,申请人可以中文(繁体或简体均可)或英文填写网上申请表。请注意,申请人所填报的信息必须与身份文件完全一致。填写姓名时,请注意区分“Surname”(姓)及“First Name”(名)。
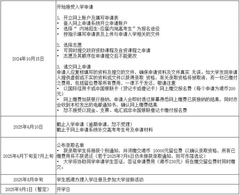
3、申请人必须于2025年6月10日或以前提供高考考生号,以便本校与有关省市之考试院提取申请人之高考成绩。
申请人务必查阅及仔细核对高考考生号格式,以确认所提交之考生号准确无误。逾期提交或提交有误的高考考生号之申请一律不予受理。
4、申请人每次可同时递交三个政府资助课程及三个自资课程之申请,并须对所选的全部课程按意愿进行排序。
5、申请人可以国际信用卡(VISA 或 MasterCard)或中国银联卡(贷记卡或借记卡)于网上缴付报名费,卡持有人无须为申请人本人。
6、申请人请以同一个登入账户名称登入网上申请系统。大学只会处理首个已成功付款递交申请账户内的所有志愿申请,重复账户或申请一概不获受理,而所缴付之报名费将不予退还或转让。因此,请于提交申请前复核所有填报之资料及上载之档案准确完整。
7、申请人应确保提供完整、详尽及真实的申请资料。本校遵循综合考虑、择优录取的原则,鼓励申请人提供任何有助于本校了解同学的学术能力、英语水平、课外活动记录及个人成就之资料。
8、申请人如未能一次性完成网上申请,网上申请系统可将申请人资料储存。申请人必须于截止报名日期 2025年6月10日或以前完成网上申请及缴付报名费,其申请才会正式受理。如申请人在截止报名日期前未能于网上完成及递交申请,申请人的网上账户将于截止报名日期后被终止,已填写而未递交的个人资料将会被删除。逾期申请,恕不受理。
9、如申请人持有或已申请香港入境处发出之受养人签证,请于申请表格中如实填报并提供相关证明。
10、本校恕不接受申请人于递交申请后更改志愿及/或其次序的要求。故申请人请于递交申请前,必须作出慎重考虑才选择志愿。如需更新个人资料,可电邮(MLadm@LN.edu.hk)或邮寄(地址:香港屯门青山公路八号香港岭南大学黄氏行政大楼)通知教务处。申请人如在递交申请及缴付费用后有其他补充文件,可于2025年6月10日或以前自行登入系统上载相关文件。
11、网上缴费如获银行接纳,申请人会即时透过屏幕得悉网上缴费已获接纳的结果。本 校教务处亦会发出一封电邮通知书到申请人所登记的电邮地址作为确认。电邮通知书载有入学申请编号(Application No.)及缴费参考编号(Payment Reference)。申请人来信或电邮请列明入学申请编号以兹识别。
12、申请人应复核填写的资料及提交的文件,确保申请资料及文件真实无误。如大学发现申请人提供虚假或不实的资料或文件以获得录取资格,有关录取资格将被取消,而一切已缴付之费用,包括学费、留位费等所有费用,一律不予发还。根据香港特 区有关法律规定,伪造文件等不诚信行为均是严重的违法行为,最高可被判处监禁14年。
四、2025年内地高考考生号格式
1、申请人请按下表各省/市招办的要求,通过网上申请系统填写高考考生号。
2、申请人如未能于递交申请时一并提供高考考生号,可于递交申请后,于2025年6月10日或以前再次登入网上申请系统的「我的申请」页面,点击申请编号连结进行补交。
3、未有提供高考考生号或提交有误的高考考生号的申请一律不获受理。
以下为2024年的高考考生号格式。2025年之高考考生号格式有待确认,敬请留意岭南大学官网更新。
五、2025年入学费用
学费:非本地学生的学费于2025-26学年为160000港元。
宿舍费:2025-26年的费用正在审查中,并将适时公布。
供参考,2024-25学年(不包括暑假)教资会资助学士学位课程学生的宿舍费用约为每年11490港元至15540港元;自资学士学位课程学生的宿舍费用则约为每年17210港元至23340港元。
以上内容归星岛新闻集团所有,未经许可不得擅自转载引用。










