一卡双钱包的“深港互通行”30日正式上线,此卡由深圳通及八达通联合推出,可实现“一卡通行”香港及内地327个城市,乘搭香港的巴士地铁、在便利店购物,或者在深圳乘搭公交地铁。卡的价格为68元人民币,不需按金,目前仅可于深圳线下购买。(下方有购买地点及通行城市等详细资料)
▲深圳市民展示深港一卡通。中新社
据介绍,深港互通行卡是“一卡双钱包”的实体交通卡,港币钱包採用八达通技术标准;人民币钱包则採用交通部技术标准。用户乘坐深圳的公交和地铁须在人民币钱包充值;在香港消费和乘搭港铁、巴士,则须在港币钱包充值,该卡同样支持在香港的便利店等地消费。
深圳交通更联合支付宝、Alipay HK合作升级推出“深港一码通”,用户可通过深圳通App、支付宝App或Alipay HKApp,实现深港两地交通一码通行,扫码乘坐公交地铁。
“深港互通行”
【购买通路】
1. 深圳通APP、深圳通客服网点
2. 福田、罗湖、福田高铁站和皇岗口岸的深圳通自助售卡机
3. 口岸地铁站客服中心(包括莲塘口岸)
注意:深圳湾口岸因无地铁,暂无贩售。
【售价】
68元人民币,无需按金。
【使用方式】
人民币钱包充值:可在深圳乘搭公交地铁。
八达通钱包充值:可在香港的便利店消费、乘搭巴士和地铁。
▲深港一卡通在香港使用八达通钱包,在内地则使用人民币钱包。
【“深港一码通”】
使用方法:下载深圳通App、支付宝App、Alipay HKApp中任何一个APP即可使用。跨境时记得切换地点,例如“从深圳切换成香港”。
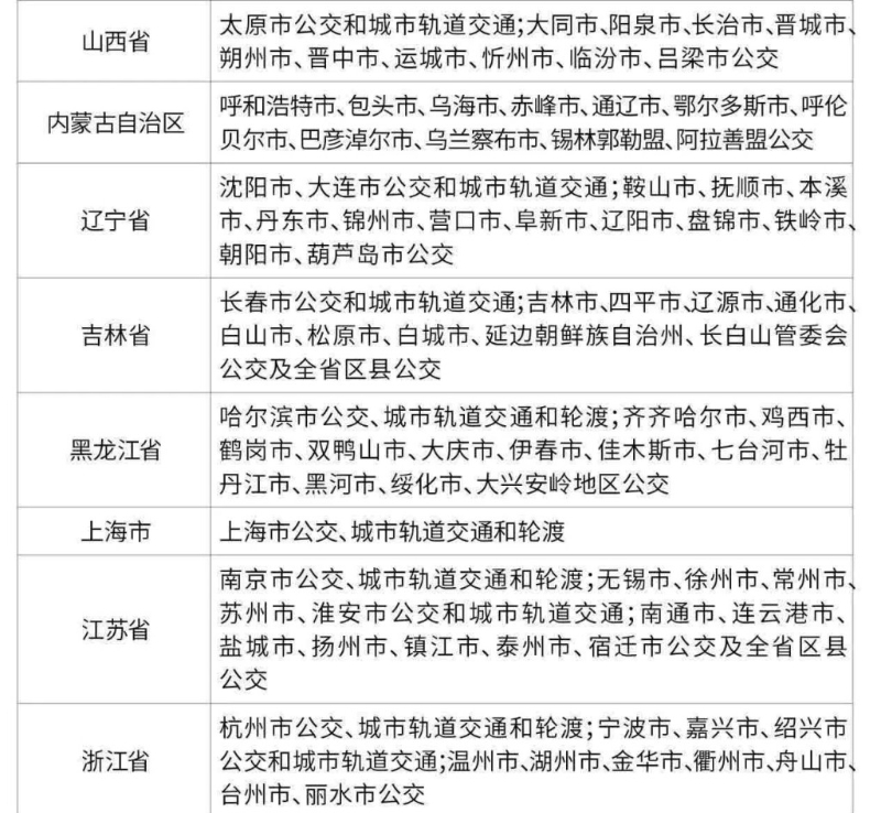
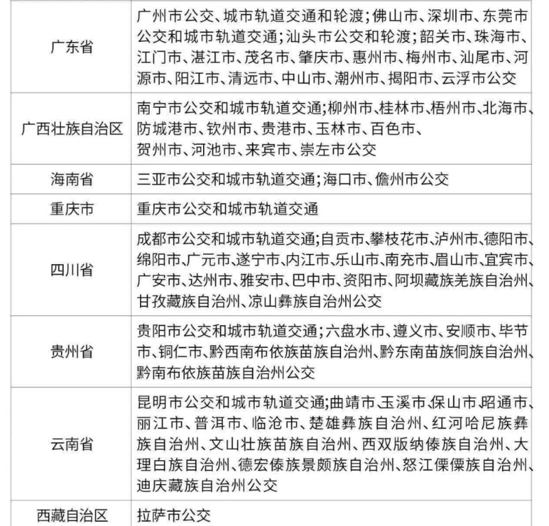
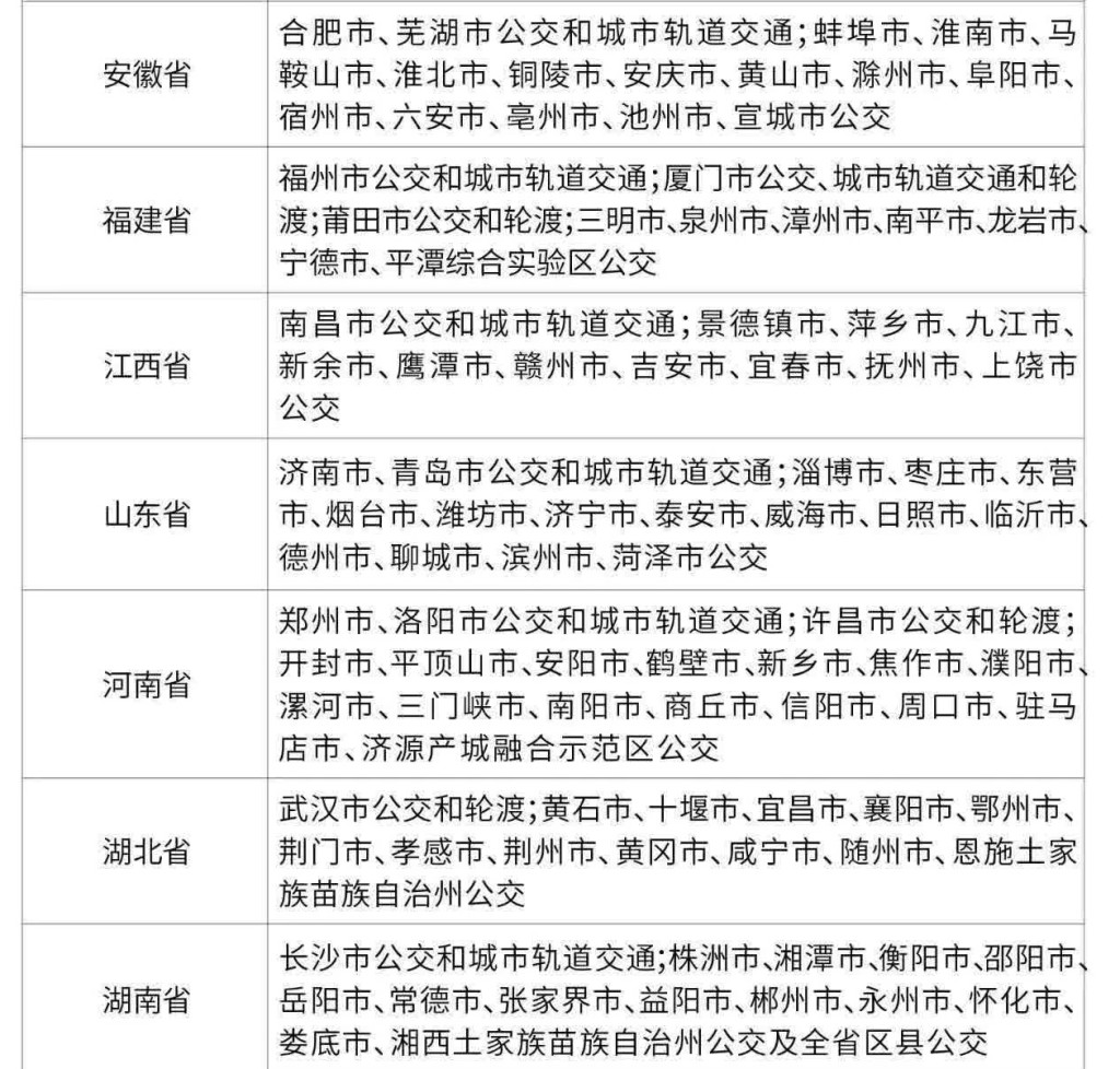
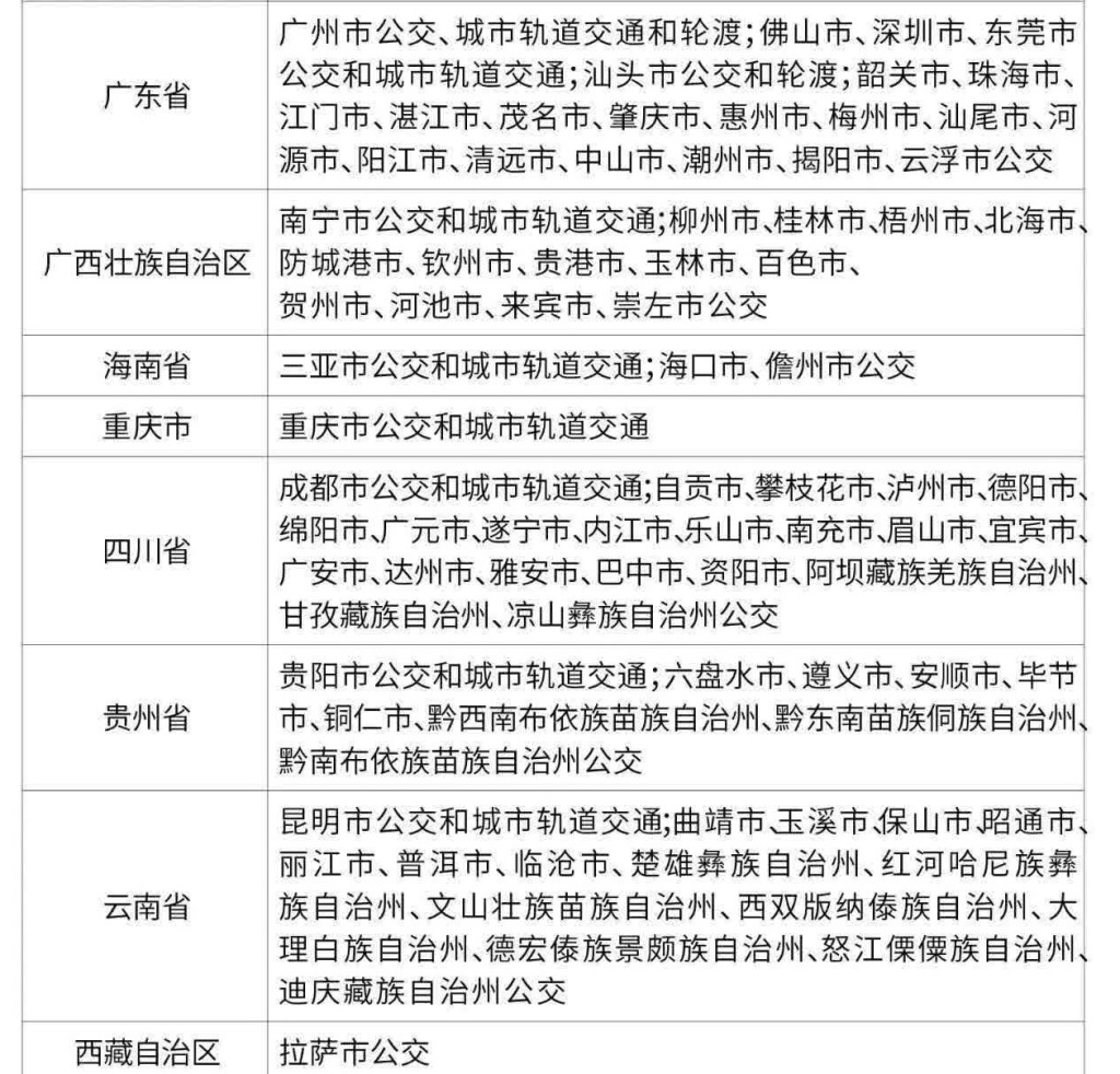
全国通行城市(见图)
以上内容归星岛新闻集团所有,未经许可不得擅自转载引用。
专题 更多 >
热门文章











