随着内地养老设施配套日渐完备,考虑北上安享晚年的港澳长者人数亦有所增长。除了到人气城市如深圳、广州、珠海、中山等地购置产业以备养老,也有不少港人选择入住内地养老院,皆因不少内地养老院空间大、设施一应俱全,而且收费也较香港便宜。日前广州南沙区正式实施《南沙区公办养老机构入住本区港澳老年人实施方案》,向港澳长者首批开放50张南沙区公办养老机构床位,五星级别的养老院,每月住房费只需¥350-700人民币!即看下文了解申请条件、方法、院内设施以及各项服务的收费。
▲南沙区养老院。图源:微信公众号@颐年养老服务
▲五星级体验。图源:微信公众号@颐年养老服务
▲设施一应俱全。图源:微信公众号@颐年养老服务
南沙区养老院在2019年被评为广东省五星级养老机构,院内集结生活照护、膳食、医疗护理、文化娱乐、心理支持等服务 。场内设有医务室、药房和康复室等医疗用房,亦配置了医生、护士、药剂师、康复师、营养师、社工等专业人员,为自理、半失能和全失能老人提供全方位的照顾。
南沙五星级养老院申请教学
南沙五星级养老院申请条件
申请轮候入住广州市南沙区公办养老机构的港澳长者需符合4项条件:
-
年满60周岁
-
无传染病或者传染病已经治愈,或经传染病专科医院诊断无传染性的。
-
无患严重精神障碍,且无发生伤害自身、危害他人安全行为及不存在伤害自身、危害他人安全危险的。
-
在广州市南沙区内工作(连续6个月以上)的港澳人士及其配偶的直系亲属;或已在广州市南沙区内常住(连续6个月以上)的港澳老年人。
南沙五星级养老院申请流程
前置评估——1. 在广州市为老服务综合平台上点击“我是老年人”。
2. 往下拉至“其他”,并点击“老年人照护需求综合评估”。
3. 申请评估前需登入或注册帐号。
4. 弹出通知
5. 新用户点击“注册老年人帐号”
6. 填写相关资料
7. 填妥后点按“注册”
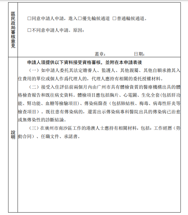
轮候申请——申请人可以自行或者由他人协助登录南沙区人民政府官网下载申请表格
填妥后需向区民政局递交申请表及相关材料。
1. 前置评估:
申请人可以自行或者由他人协助登录广州市为老服务综合平台申请照护需求等级评估。
2. 轮候申请:
申请人可以自行或者由他人协助登录南沙区人民政府官网下载申请表格,向区民政局递交申请表及相关材料。
(社会事务科办公室电话:020-34667460)
广州市南沙区公办养老机构入住评估轮候申请表(港澳老年人)(按此)
3. 资料审核:
区民政局在收到申请人的申请材料次日起的5个工作日内完成初步审校,符合条件的,应在广州市南沙区人民政府官网进行7个工作日的公示;不符合条件的,作出书面说明并退回申请。
4. 进入轮候通道:
公示期满后进入轮候通道(在广州市南沙区内工作连续6个月以上的港澳人士及其配偶的直系亲属列入优先轮候通道。在广州市南沙区内常住连续6个月以上的港澳老年人列入普通轮候通道)。同一轮候通道按照申请人的老年人照护需求综合评占等级,由高至低逐级排序。评估等级相同的,再按照申请人的申请时间先后顺序排序。
5. 办理入住:
区养老院接到广州市南沙区民政部门同意入住的通知次日起2天内通过电话、短信等方式通知申请人,申请人在接到养老机构入住通知次日起5天内接受入住评估,区养老院按照完成入住评占时问先后顺序安排申请人入住。
南沙五星级养老院设施与收费
南沙区养老院的收费标准将会按照当地老年人照护需求综合评估管理的有关规定执行,港澳长者缴交的费用与南沙区户籍长者一致。床位费、护理费按照南沙区公办养老机构政府定价收取,而伙食费按非营利原则据实收取。
1. 住房费(包水电费)
南沙区养老院有多种房型,包括自理双人房、介助双人房及介护五人房,双人房收费为每月¥700人民币,五人房则是每月¥350人民币。住房费已包括每人每月20度电和10立方水的水电费,超出部分按实际支出收取。
2. 伙食费
南沙区养老院伙食分为普通餐及鼻饲流质营养餐,费用分别为每月¥900和¥1,000人民币。伙食费将随市场价格调整。
3. 护理费
可自理长者的收费为每月¥500人民币;半照顾护理(介助长者,日常依赖扶手、拐杖、轮椅等)的收费为每月¥800人民币;而全照顾护理(介护长者,日常依赖他人护理)的收费则为每月¥1,000人民币
4. 保障金
长者入住时需缴交¥15,000人民币作保障金,用于紧急情况下的医疗救治、设施设备损坏赔偿。
图源:微信公众号@颐年养老服务、广州市为老服务综合平合网站截图
以上内容归星岛新闻集团所有,未经许可不得擅自转载引用















